IHMC Public Cmaps (3)

        Users (create your own folder...)
            Swearingen (Aiken High)
                Mock trial
                Rules of Evidence

                    Resources
                    100 General rules.cmap
                    400 Encouraged behavior.cmap
                    400 Relevance.cmap
                    404 Character.cmap
                    406 Habit.cmap
                    500 Privilege Exceptions.cmap
                    600 Order of examination.cmap
                    600 Witness.cmap
                    608 Impeachment by character evidence.cmap
                    609 Conviction.cmap
                    700 Opinion testimony.cmap
                    702 Qualifying expert.cmap
                    800 Hearsay.cmap
                    800 Hearsay exceptions.cmap
                    904 Documentary evidence.cmap
                    904 Introducing exhibit.cmap
                    centro educativos inclusivos.cmap
                    Common objections.cmap
                    Direct v Circumstantial Evidence.cmap
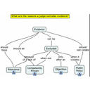
                    Excluding evidence.cmap
                    Objection.cmap
                    Rules of evidence.cmap