WARNING:
JavaScript is turned OFF. None of the links on this concept map will
work until it is reactivated.
If you need help turning JavaScript On, click here.
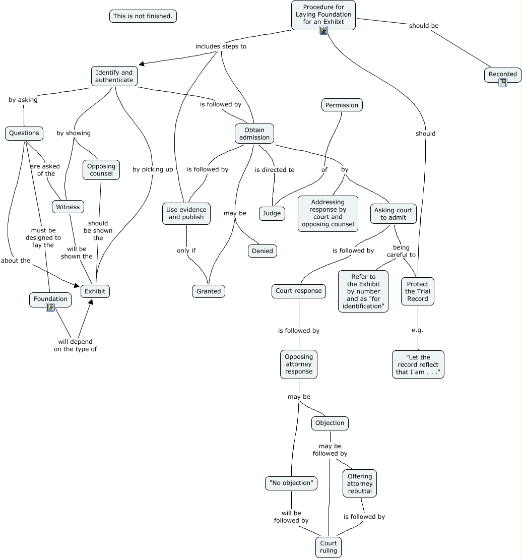
This Concept Map, created with IHMC CmapTools, has information related to: 904 Introducing exhibit, Asking court to admit being careful to Refer to the Exhibit by number and as "for identification", Asking court to admit being careful to Protect the Trial Record, Obtain admission may be Denied, "No objection" will be followed by Court ruling, Offering attorney rebuttal is followed by Court ruling, Procedure for Laying Foundation for an Exhibit should Protect the Trial Record, Identify and authenticate by showing Witness, Procedure for Laying Foundation for an Exhibit includes steps to Identify and authenticate, Protect the Trial Record e.g. "Let the record reflect that I am . . .", Questions must be designed to lay the Foundation, Obtain admission is followed by Use evidence and publish, Procedure for Laying Foundation for an Exhibit includes steps to Obtain admission, Opposing counsel should be shown the Exhibit, Questions are asked of the Witness, Obtain admission by Asking court to admit, Questions about the Exhibit, Objection may be followed by Court ruling, Identify and authenticate is followed by Obtain admission, Procedure for Laying Foundation for an Exhibit includes steps to Use evidence and publish, Permission of Judge