WARNING:
JavaScript is turned OFF. None of the links on this concept map will
work until it is reactivated.
If you need help turning JavaScript On, click here.
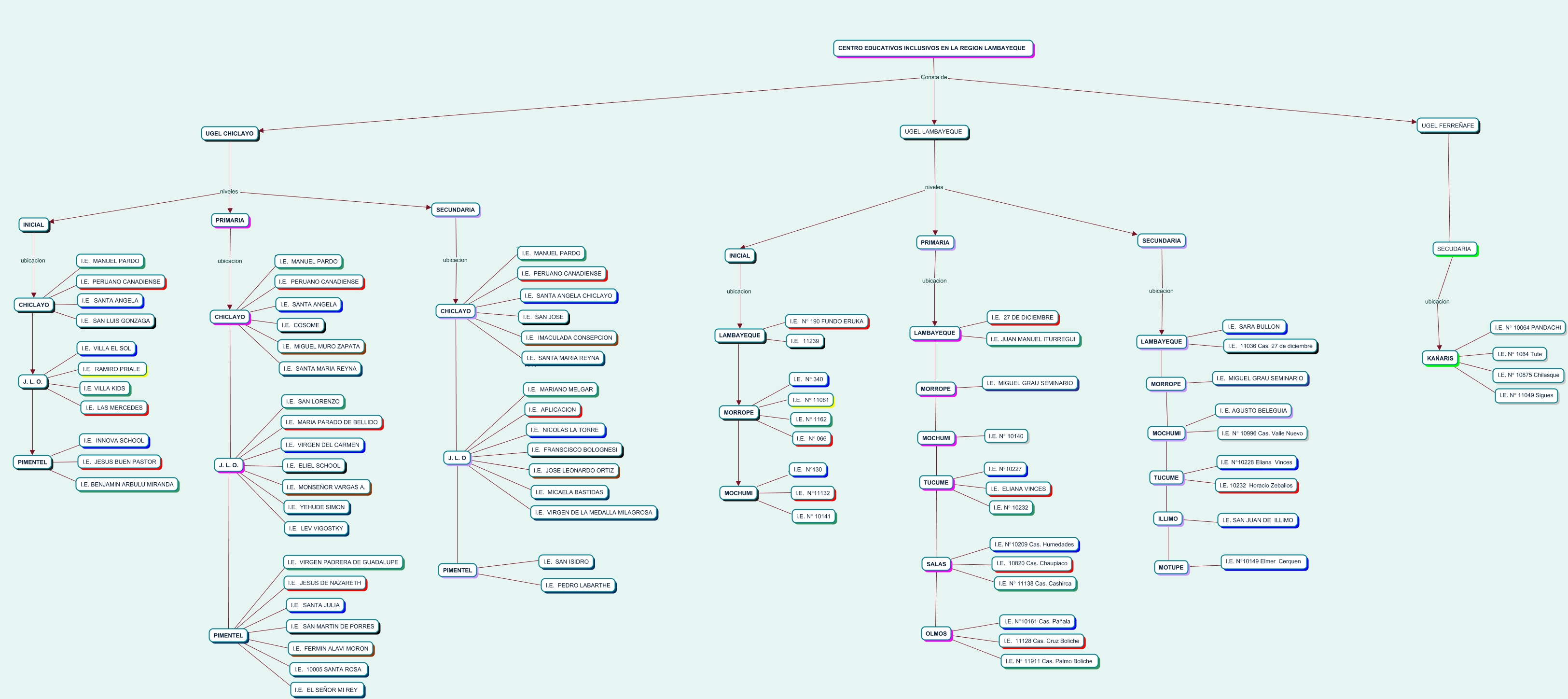
Este Cmap, tiene información relacionada con: 100 General rules, CHICLAYO ???? J. L. O, MORROPE ???? MOCHUMI, UGEL CHICLAYO niveles SECUNDARIA, KAÑARIS ???? I.E. N° 1064 Tute, MORROPE ???? MOCHUMI, PIMENTEL ???? I.E. SAN MARTIN DE PORRES, MOCHUMI ???? TUCUME, LAMBAYEQUE ???? I.E. 11036 Cas. 27 de diciembre, PIMENTEL ???? I.E. JESUS DE NAZARETH, MOTUPE ???? I.E. N°10149 Elmer Cerquen, J. L. O. ???? I.E. YEHUDE SIMON, TUCUME ???? I.E. 10232 Horacio Zeballos, CHICLAYO ???? I.E. SAN JOSE, LAMBAYEQUE ???? I.E. 11239, J. L. O. ???? I.E. VILLA EL SOL, J. L. O. ???? PIMENTEL, LAMBAYEQUE ???? MORROPE, TUCUME ???? I.E. ELIANA VINCES, INICIAL ubicacion CHICLAYO, SALAS ???? I.E. N° 11138 Cas. Cashirca