WARNING:
JavaScript is turned OFF. None of the links on this concept map will
work until it is reactivated.
If you need help turning JavaScript On, click here.
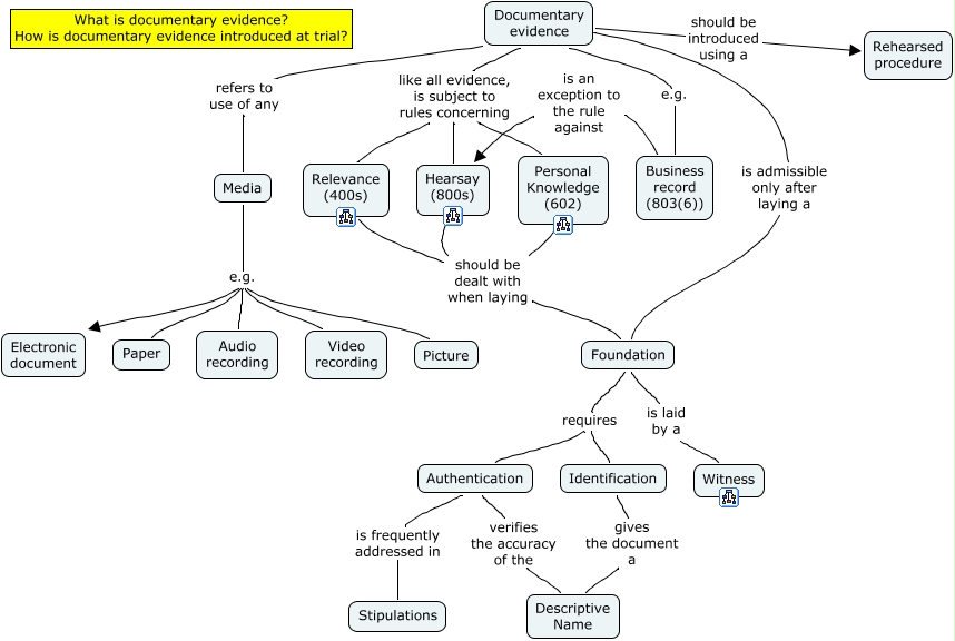
This Concept Map, created with IHMC CmapTools, has information related to: 904 Documentary evidence, Hearsay (800s) should be dealt with when laying Foundation, Media e.g. Electronic document, Media e.g. Audio recording, Identification gives the document a Descriptive Name, Business record (803(6)) is an exception to the rule against Hearsay (800s), Documentary evidence should be introduced using a Rehearsed procedure, Foundation requires Authentication, Documentary evidence like all evidence, is subject to rules concerning Relevance (400s), Relevance (400s) should be dealt with when laying Foundation, Foundation requires Identification, Foundation is laid by a Witness, Documentary evidence e.g. Business record (803(6)), Authentication is frequently addressed in Stipulations, Authentication verifies the accuracy of the Descriptive Name, Media e.g. Paper, Documentary evidence like all evidence, is subject to rules concerning Personal Knowledge (602), Media e.g. Picture, Personal Knowledge (602) should be dealt with when laying Foundation, Documentary evidence refers to use of any Media, Documentary evidence is admissible only after laying a Foundation