WARNING:
JavaScript is turned OFF. None of the links on this concept map will
work until it is reactivated.
If you need help turning JavaScript On, click here.
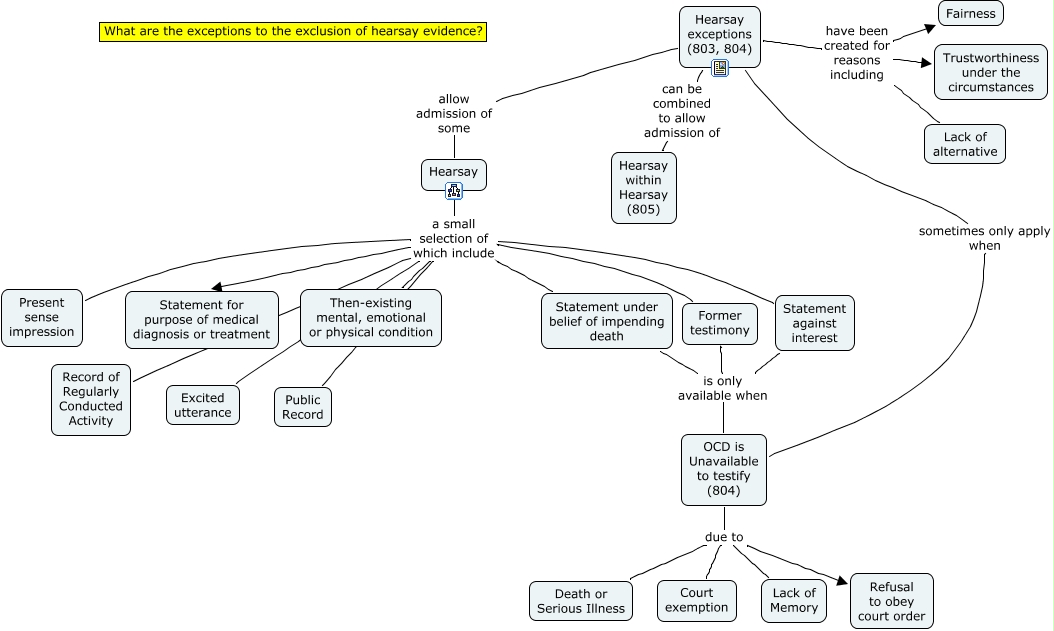
This Concept Map, created with IHMC CmapTools, has information related to: 800 Hearsay exceptions, OCD is Unavailable to testify (804) due to Death or Serious Illness, Hearsay a small selection of which include Public Record, Hearsay a small selection of which include Present sense impression, Hearsay a small selection of which include Excited utterance, OCD is Unavailable to testify (804) due to Lack of Memory, Statement against interest is only available when OCD is Unavailable to testify (804), Former testimony is only available when OCD is Unavailable to testify (804), Hearsay exceptions (803, 804) sometimes only apply when OCD is Unavailable to testify (804), Hearsay a small selection of which include Record of Regularly Conducted Activity, Hearsay a small selection of which include Statement for purpose of medical diagnosis or treatment, Hearsay exceptions (803, 804) can be combined to allow admission of Hearsay within Hearsay (805), Hearsay exceptions (803, 804) allow admission of some Hearsay, Hearsay exceptions (803, 804) have been created for reasons including Lack of alternative, Hearsay exceptions (803, 804) have been created for reasons including Fairness, OCD is Unavailable to testify (804) due to Court exemption, Hearsay exceptions (803, 804) have been created for reasons including Trustworthiness under the circumstances, Hearsay a small selection of which include Statement under belief of impending death, Hearsay a small selection of which include Statement against interest, Statement under belief of impending death is only available when OCD is Unavailable to testify (804), Hearsay a small selection of which include Then-existing mental, emotional or physical condition