WARNING:
JavaScript is turned OFF. None of the links on this concept map will
work until it is reactivated.
If you need help turning JavaScript On, click here.
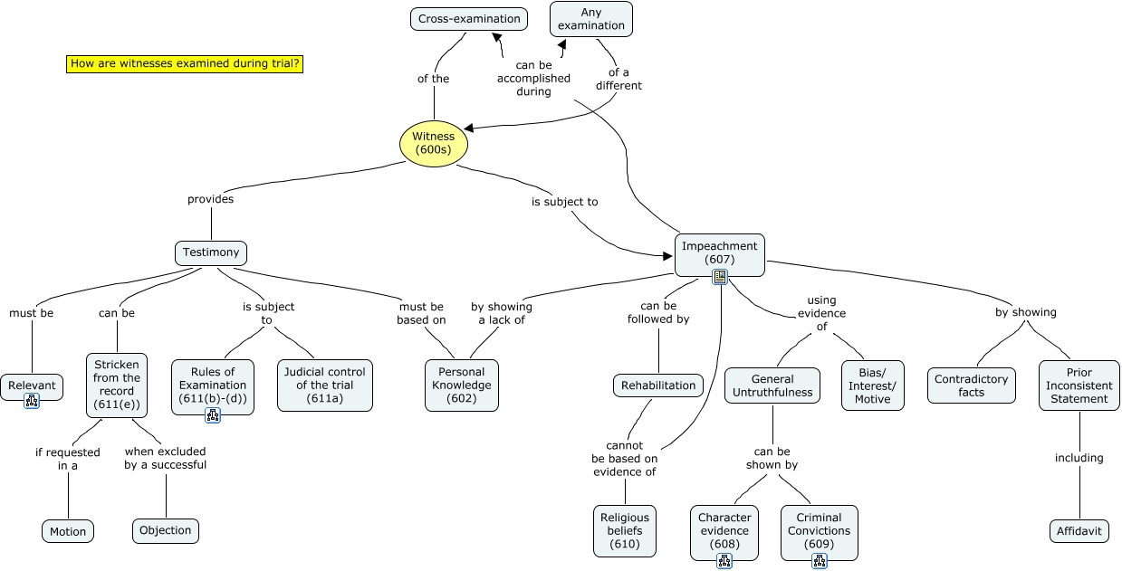
This Concept Map, created with IHMC CmapTools, has information related to: 600 Witness, Witness (600s) provides Testimony, Impeachment (607) can be accomplished during Cross-examination, Impeachment (607) using evidence of General Untruthfulness, Stricken from the record (611(e)) when excluded by a successful Objection, Testimony is subject to Rules of Examination (611(b)-(d)), Witness (600s) is subject to Impeachment (607), Rehabilitation cannot be based on evidence of Religious beliefs (610), General Untruthfulness can be shown by Character evidence (608), Any examination of a different Witness (600s), General Untruthfulness can be shown by Criminal Convictions (609), Testimony is subject to Judicial control of the trial (611a), Impeachment (607) by showing Contradictory facts, Impeachment (607) by showing a lack of Personal Knowledge (602), Testimony can be Stricken from the record (611(e)), Impeachment (607) cannot be based on evidence of Religious beliefs (610), Impeachment (607) can be accomplished during Any examination, Prior Inconsistent Statement including Affidavit, Impeachment (607) by showing Prior Inconsistent Statement, Impeachment (607) can be followed by Rehabilitation, Testimony must be Relevant