WARNING:
JavaScript is turned OFF. None of the links on this concept map will
work until it is reactivated.
If you need help turning JavaScript On, click here.
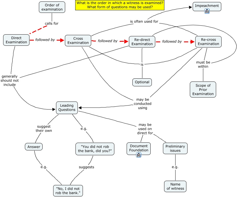
This Concept Map, created with IHMC CmapTools, has information related to: 600 Order of examination, Cross Examination is Optional, Leading Questions e.g. "You did not rob the bank, did you?", Re-cross Examination may be conducted using Leading Questions, Re-cross Examination is Optional, Re-direct Examination generally should not include Leading Questions, Re-cross Examination must be within Scope of Prior Examination, Direct Examination generally should not include Leading Questions, Cross Examination may be conducted using Leading Questions, Preliminary issues e.g. Name of witness, Re-direct Examination followed by Re-cross Examination, Leading Questions may be used on direct for Document Foundation, Answer e.g. "No, I did not rob the bank.", Cross Examination is often used for Impeachment, Direct Examination followed by Cross Examination, Re-direct Examination must be within Scope of Prior Examination, Cross Examination followed by Re-direct Examination, Order of examination calls for Direct Examination, "You did not rob the bank, did you?" suggests "No, I did not rob the bank.", Leading Questions suggest their own Answer, Re-cross Examination is often used for Impeachment