WARNING:
JavaScript is turned OFF. None of the links on this concept map will
work until it is reactivated.
If you need help turning JavaScript On, click here.
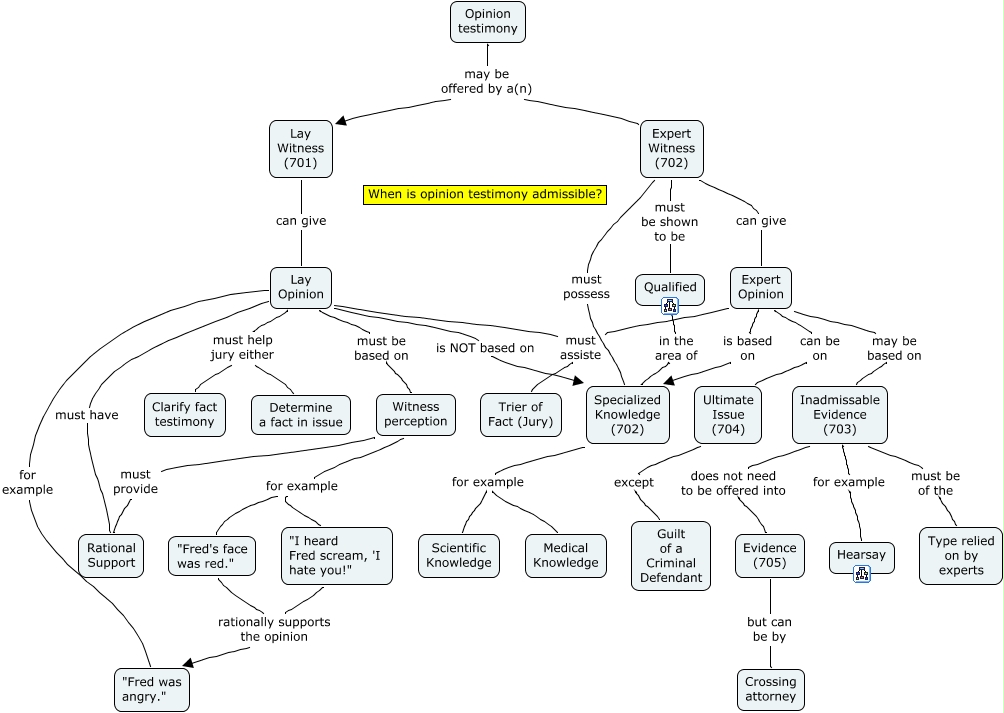
This Concept Map, created with IHMC CmapTools, has information related to: 700 Opinion testimony, Witness perception must provide Rational Support, "I heard Fred scream, 'I hate you!" rationally supports the opinion "Fred was angry.", Lay Witness (701) can give Lay Opinion, Specialized Knowledge (702) for example Medical Knowledge, Ultimate Issue (704) except Guilt of a Criminal Defendant, Lay Opinion must help jury either Determine a fact in issue, Lay Opinion for example "Fred was angry.", Inadmissable Evidence (703) does not need to be offered into Evidence (705), Lay Opinion must help jury either Clarify fact testimony, Lay Opinion must assiste Trier of Fact (Jury), Expert Opinion is based on Specialized Knowledge (702), Expert Opinion can be on Ultimate Issue (704), Expert Witness (702) can give Expert Opinion, Expert Witness (702) must possess Specialized Knowledge (702), Opinion testimony may be offered by a(n) Lay Witness (701), Lay Opinion is NOT based on Specialized Knowledge (702), Expert Witness (702) must be shown to be Qualified, Specialized Knowledge (702) for example Scientific Knowledge, Lay Opinion must be based on Witness perception, Opinion testimony may be offered by a(n) Expert Witness (702)