WARNING:
JavaScript is turned OFF. None of the links on this concept map will
work until it is reactivated.
If you need help turning JavaScript On, click here.
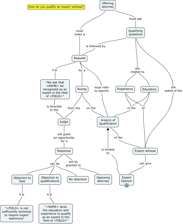
This Concept Map, created with IHMC CmapTools, has information related to: 402 Qualifying expert, Objection to field e.g. "<FIELD> is not sufficiently technical to require expert testimony", "We ask that <NAME> be recognized as an expert in the field of <FIELD>" is directed to the Judge, Qualifying questions are asked of the Expert witness, Ruling on the Area(s) of Qualification, Objection to qualifications e.g. "<NAME> lacks the education and experience to qualify as an expert in the field of <FIELD>", Education in the Area(s) of Qualification, Expert Opinion is limited to Area(s) of Qualification, Request e.g. "We ask that <NAME> be recognized as an expert in the field of <FIELD>", Judge will grant an opportunity for a Response, Offering attorney must make a Request, Response can be Objection to qualifications, Response can be Objection to field, Experience of Expert witness, Response can be No objection, Experience in the Area(s) of Qualification, Request must refer to specific Area(s) of Qualification, Ruling from the Judge, Offering attorney must ask Qualifying questions, Response will be granted to Opposing attorney, Area(s) of Qualification of the Expert witness