WARNING:
JavaScript is turned OFF. None of the links on this concept map will
work until it is reactivated.
If you need help turning JavaScript On, click here.
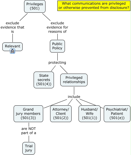
This Concept Map, created with IHMC CmapTools, has information related to: 500 Public Policy Exceptions, Privileges (501) exclude evidence that is Relevant, Privileged relationships include Psychiatriat/ Patient (501(e)), Public Policy protecting State secrets (501(4)), Privileged relationships include Grand jury members (501(3)), Privileged relationships include Husband/ Wife (501(1)), Privileged relationships include Attorney/ Client (501(2)), Privileges (501) exclude evidence for reasons of Public Policy, Grand jury members (501(3)) are NOT part of a Trial jury, Public Policy protecting Privileged relationships