WARNING:
JavaScript is turned OFF. None of the links on this concept map will
work until it is reactivated.
If you need help turning JavaScript On, click here.
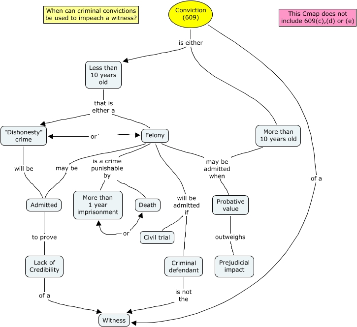
This Concept Map, created with IHMC CmapTools, has information related to: 609 Conviction, Felony is a crime punishable by More than 1 year imprisonment, Probative value outweighs Prejudicial impact, Criminal defendant is not the Witness, Less than 10 years old that is either a Felony, Admitted to prove Lack of Credibility, Felony is a crime punishable by Death, "Dishonesty" crime will be Admitted, Conviction (609) of a Witness, Felony may be Admitted, Felony may be admitted when Probative value, Conviction (609) is either Less than 10 years old, Felony will be admitted if Civil trial, Conviction (609) is either More than 10 years old, Less than 10 years old that is either a "Dishonesty" crime, Lack of Credibility of a Witness, Felony will be admitted if Criminal defendant, More than 10 years old may be admitted when Probative value