WARNING:
JavaScript is turned OFF. None of the links on this concept map will
work until it is reactivated.
If you need help turning JavaScript On, click here.
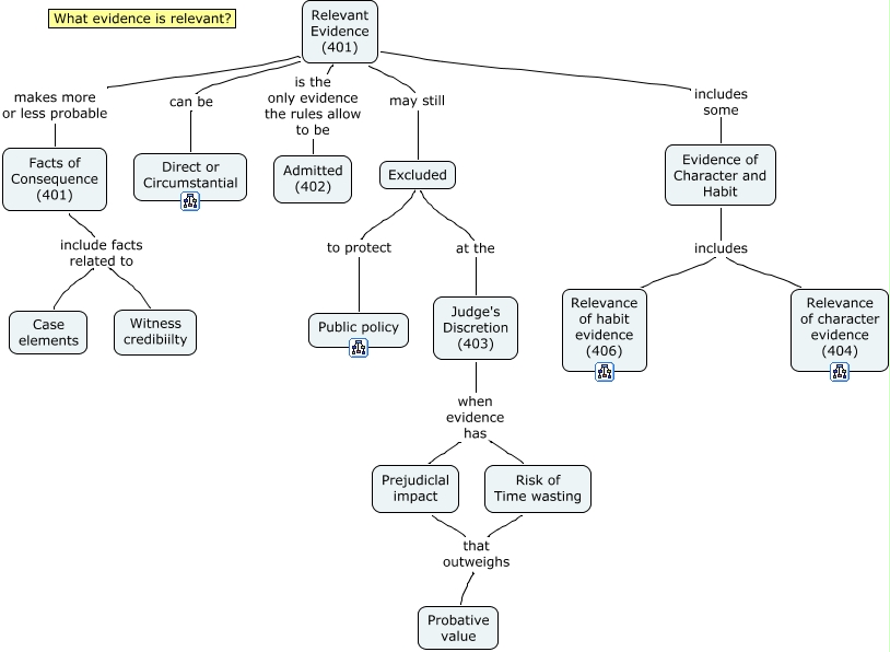
This Concept Map, created with IHMC CmapTools, has information related to: 400 Relevance, Evidence of Character and Habit includes Relevance of character evidence (404), Relevant Evidence (401) makes more or less probable Facts of Consequence (401), Prejudiclal impact that outweighs Probative value, Relevant Evidence (401) can be Direct or Circumstantial, Excluded at the Judge's Discretion (403), Facts of Consequence (401) include facts related to Case elements, Evidence of Character and Habit includes Relevance of habit evidence (406), Relevant Evidence (401) includes some Evidence of Character and Habit, Judge's Discretion (403) when evidence has Prejudiclal impact, Judge's Discretion (403) when evidence has Risk of Time wasting, Relevant Evidence (401) may still Excluded, Relevant Evidence (401) is the only evidence the rules allow to be Admitted (402), Excluded to protect Public policy, Risk of Time wasting that outweighs Probative value, Facts of Consequence (401) include facts related to Witness credibiilty