WARNING:
JavaScript is turned OFF. None of the links on this concept map will
work until it is reactivated.
If you need help turning JavaScript On, click here.
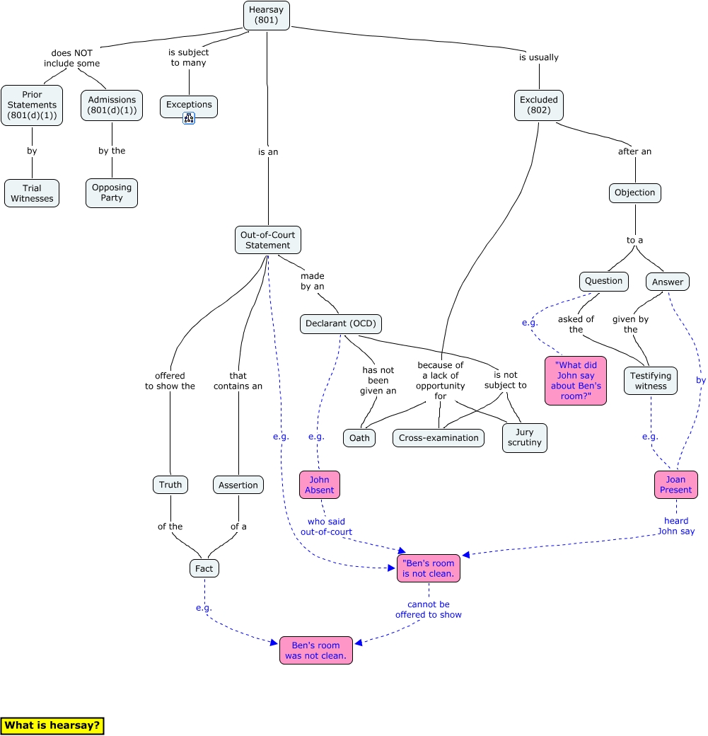
This Concept Map, created with IHMC CmapTools, has information related to: 800 Hearsay, Joan Present heard John say "Ben's room is not clean., Excluded (802) because of a lack of opportunity for Jury scrutiny, Truth of the Fact, Question asked of the Testifying witness, Out-of-Court Statement offered to show the Truth, Excluded (802) because of a lack of opportunity for Oath, Excluded (802) because of a lack of opportunity for Cross-examination, Prior Statements (801(d)(1)) by Trial Witnesses, Objection to a Question, Answer given by the Testifying witness, Assertion of a Fact, Declarant (OCD) is not subject to Jury scrutiny, Hearsay (801) is usually Excluded (802), Out-of-Court Statement that contains an Assertion, Question e.g. "What did John say about Ben's room?", Admissions (801(d)(1)) by the Opposing Party, Hearsay (801) is subject to many Exceptions, Answer by Joan Present, Fact e.g. Ben's room was not clean., Hearsay (801) is an Out-of-Court Statement