IHMC Public Cmaps (3)

        Users (create your own folder...)
            EDHD5007
                OLD 5007 CMAPS
                    Mr. Donna
                        5007
                        draft cmaps

                            Resources for Andy Buttler - population genetics
                            Resources for Assign1_Arlt_SporeGermn
                            Resources for Blascyk
                            Resources for Brenna's heredity
                            Resources for Corts
                            Resources for Draft Systems
                            Resources for JAA
                            Resources for josh's fish
                            Resources for LamDNA
                            Resources for Matt Kuehl
                            Resources for Pencil mania - Anna
                            Resources for species extinction
                            Resources for the atom shawn kuykendall
                            Resources for Woker Draft, Cells
                            00085.jpg
                            01-mendel-himself.jpg
                            07outdoors.1.600.jpg
                            18-mendel-cartoon.jpg
                            2.cmap
                            800px-Nuclear.power.plant.Dukovany.jpg
                            Acid Rain.url
                            al.jpg
                            Andy Buttler - population genetics.cmap
                            Animal Diversity.url
                            Anna - Sunny Meadows.cmap
                            apple.jpg
                            Army Corp of Engineers.url
                            Arrhenious.url
                            Assign1_Arlt_SporeGermn.cmap
                            Atlantic Ocean - Paul.cmap
                            Atomic Bomb.gif
                            Baking Soda.jpg
                            B and L.url
                            Beaks.jpg
                            Bird Migration.jpg
                            Bird nest.jpg
                            black-bear.jpg
                            Blascyk draft- rock cycle.cmap
                            blue.jpg
                            blue malin.url
                            bm_28-02.jpg
                            bone structure.jpg
                            brain.jpg
                            Carbon_Dioxide.jpg
                            Chernobyl.url
                            chloroplast.jpg
                            CMAP1Gretchen(with links).cmap
                            CMAP draft - Dan Ekerholm - Gases.cmap
                            Coke.jpg
                            Corts - Mississippi River draft.cmap
                            Corts- orbital draft.cmap
                            crappie identify.url
                            DNA.gif
                            DNA.url
                            DNA Definition.url
                            Double Helix Pic.url
                            doug firs.jpg
                            Down syndrome.url
                            Draft - Anna Pavlik, density.cmap
                            Draft-Bird Flight-Jennie Bell.cmap
                            Drake's food web dingus.cmap
                            Electricity.jpg
                            Electronegativity.url
                            endocrine system.url
                            Endothermy - Indepth!.url
                            Endothermy - In Depth!.url
                            Epithelial Tissue.url
                            espn.url
                            eyes.jpg
                            Fam_Act_C1_WaterSki.jpg
                            Feather Structure.jpg
                            flyfishing.url
                            food_web.gif
                            Food Web Game.url
                            Force, Gretchen Smith.cmap
                            Fossils.url
                            Fundamentals of flight.jpg
                            gas exchange.url
                            george-bush-leads-the-us-towar.jpg
                            Gillian W Assignment 1.cmap
                            Global Warming.url
                            GomDepth.jpg
                            grass.jpg
                            Hair Around the World.url
                            Heli Cmap.cmap
                            helicopter.jpg
                            heredity.cmap
                            How Cells Work.url
                            How is it Used.url
                            How Sweat Works.url
                            how to.url
                            Huidong_Red_Granite - Shortcut.lnk.lnk
                            hurley3.gif
                            image.jpg
                            image002.gif
                            images.jpg
                            images.url
                            information.url
                            Introduction to Cyanobacteria.url
                            itasca.jpg
                            josh's fish.cmap
                            josh's organs.cmap
                            JPark.url
                            JPark.jpg
                            Kawin_wave (draft).cmap
                            Keel.jpg
                            Lake Itasca State Park.url
                            LamDNA.cmap
                            LamGeneticsCMAP.cmap
                            Lemon Juice.jpg
                            Lewis Acid.url
                            Lock and Dam 1.url
                            Lye.jpg
                            Lymph Webpage.url
                            lyngbya.jpg
                            mark-twain.jpg
                            matt kuehl another rough draft.cmap
                            Matt Kuehl CMap draft.cmap
                            Matt Kuehl Cmap draft1.cmap
                            Mendeleev Picture.url
                            mississippi_queen.jpg
                            Mississippi pollution.url
                            Morphew Draft.cmap
                            Morphew Draft2.cmap
                            muskie.url
                            nervous system.url
                            Nervous system webpage.url
                            neuroendocrine system.url
                            NL_bidentata4.jpg
                            Nuclear (quosig).cmap
                            Nuclear Fission.url
                            ODonnell Draft.cmap
                            Osmosis.cmap
                            pan fried.url
                            Pencil mania - Anna.cmap
                            Periodic Table-JAA.cmap
                            pH.url
                            Photosynthesis Animation.url
                            Photosynthesis - Drake.cmap
                            Photosynthesis-Drake.cmap
                            Photosynthesis vs. Respiration.url
                            Pigments.url
                            pKa.url
                            Pollination_Arlt.cmap
                            prickly seed.jpg
                            punnet.gif
                            quosig Electrical Charge.cmap
                            reproductive system.url
                            Respiratory System Webpage.url
                            salmon.jpg
                            salmon s.url
                            Schwaderer Performance cmap.cmap
                            sci teck clean up.cmap
                            sead.jpg
                            seed falling sara, josh, dave.cmap
                            shark attack.jpg
                            SIMULATION SUNNY MEADOWS.cmap
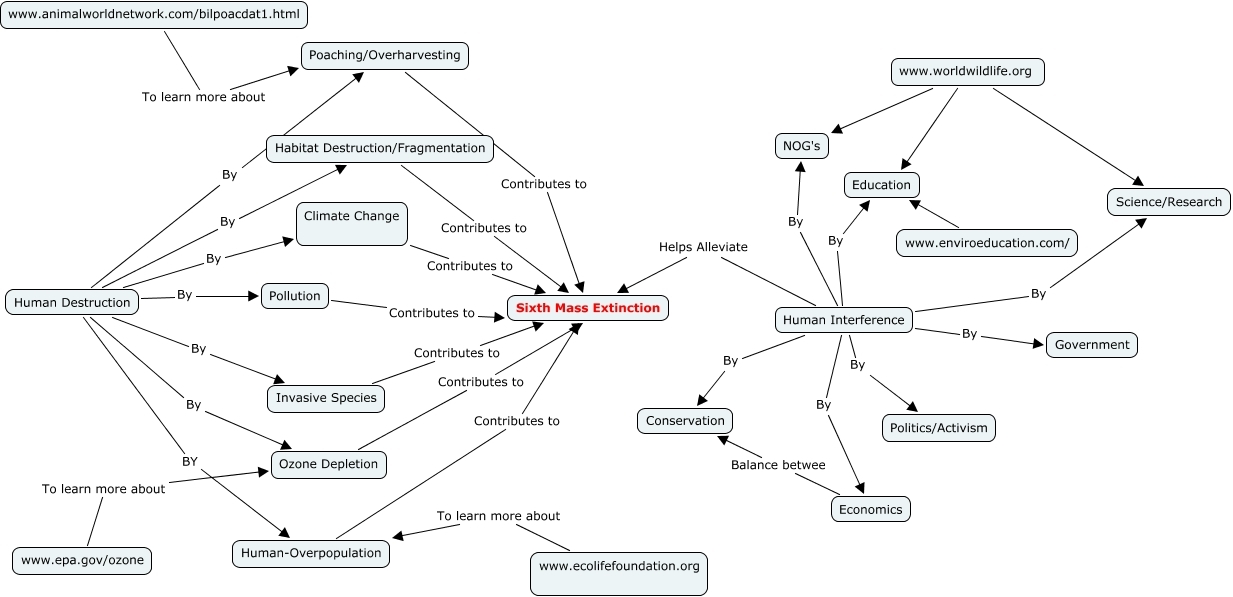
                            sixth mass extinction--Sara Stocco.jpg
                            Soap.jpg
                            species extinction.cmap
                            stripped marlin.url
                            Structure of Nucleotides.url
                            Sunny Meadows simulation.url
                            test.jpg
                            the 3D ear!.url
                            the atom shawn kuykendall.cmap
                            tounge.jpg
                            Untitled 1.cmap
                            Vinegar.jpg
                            Water Quality data.url
                            Waves draft - Paul Corts.cmap
                            What is Cloning.url
                            Wikipedia.url
                            Wing shape & function.jpg
                            Woker Draft, Cells.cmap
                            you.jpg
                            zebra-mussel-large.jpg