Warning:
JavaScript is turned OFF. None of the links on this page will work until it is reactivated.
If you need help turning JavaScript On, click here.
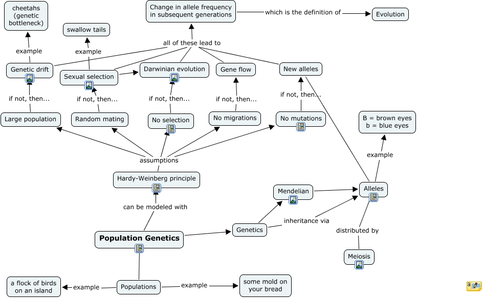
This Concept Map has information related to: Andy Buttler - population genetics, Change in allele frequency in subsequent generations which is the definition of Evolution, New alleles all of these lead to Change in allele frequency in subsequent generations, Gene flow all of these lead to Change in allele frequency in subsequent generations, No mutations if not, then... New alleles, No selection if not, then... Darwinian evolution, Genetic drift example cheetahs (genetic bottleneck), Alleles example B = brown eyes b = blue eyes, Sexual selection Darwinian evolution, Alleles distributed by Meiosis, New alleles Alleles