Warning:
JavaScript is turned OFF. None of the links on this page will work until it is reactivated.
If you need help turning JavaScript On, click here.
The Concept Map you are trying to access has information related to:
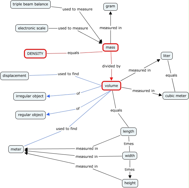
Draft - Anna Pavlik, density, meter used to find volume, DENSITY equals mass, volume measured in cubic meter, length measured in meter, volume equals length, volume measured in liter, volume of irregular object, width times height, height measured in meter, displacement used to find volume