Warning:
JavaScript is turned OFF. None of the links on this page will work until it is reactivated.
If you need help turning JavaScript On, click here.
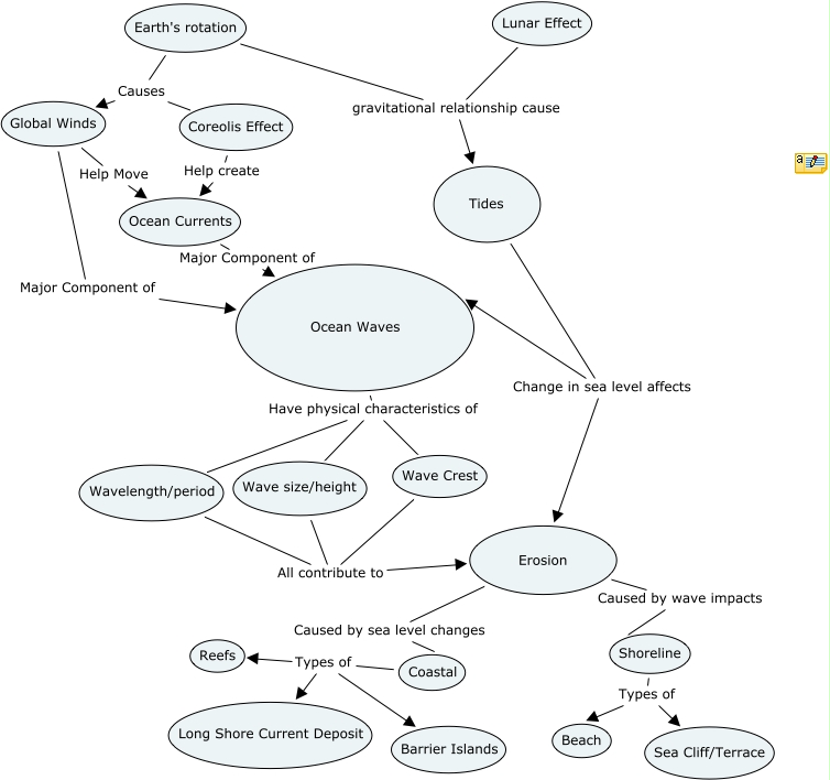
This Concept Map has information related to: Waves draft - Paul Corts, Earth's rotation gravitational relationship cause Tides, Coastal Types of Long Shore Current Deposit, Coreolis Effect Help create Ocean Currents, Shoreline Types of Beach, Ocean Waves Have physical characteristics of Wavelength/period, Tides Change in sea level affects Erosion, Erosion Caused by wave impacts Shoreline, Wave Crest All contribute to Erosion, Shoreline Types of Sea Cliff/Terrace, Wavelength/period All contribute to Erosion