Warning:
JavaScript is turned OFF. None of the links on this page will work until it is reactivated.
If you need help turning JavaScript On, click here.
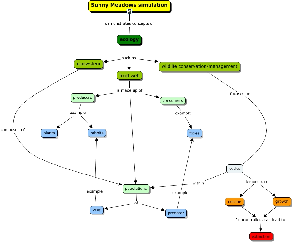
This Concept Map has information related to: Anna - Sunny Meadows, ecology such as ecosystem, cycles within populations, Sunny Meadows simulation demonstrates concepts of ecology, producers example rabbits, food web is made up of producers, growth if uncontrolled, can lead to extinction, cycles demonstrate growth, ecology such as food web, prey example rabbits, producers example plants