Warning:
JavaScript is turned OFF. None of the links on this page will work until it is reactivated.
If you need help turning JavaScript On, click here.
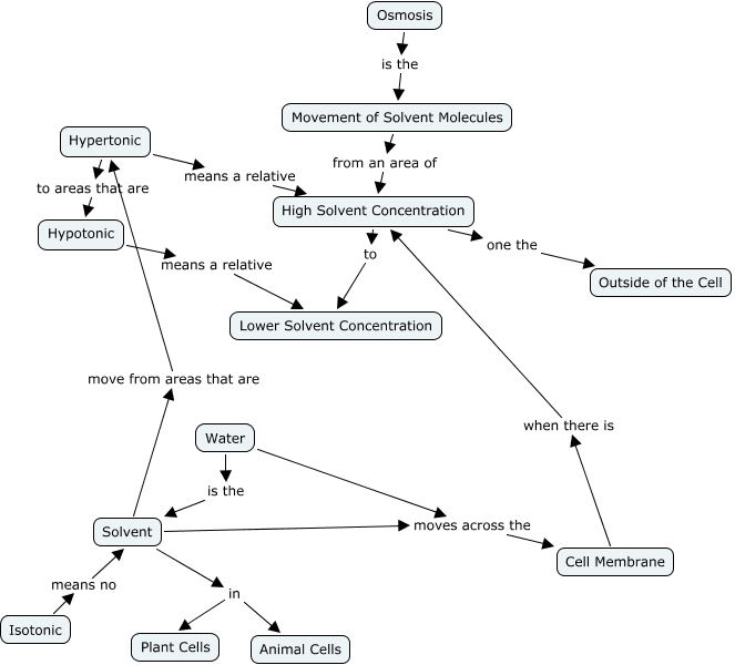
This Concept Map has information related to: Osmosis, Solvent moves across the Cell Membrane, Hypertonic to areas that are Hypotonic, Cell Membrane when there is High Solvent Concentration, Hypotonic means a relative Lower Solvent Concentration, Water is the Solvent, High Solvent Concentration one the Outside of the Cell, Solvent in Plant Cells, Osmosis is the Movement of Solvent Molecules, Hypertonic means a relative High Solvent Concentration, Water moves across the Cell Membrane