Warning:
JavaScript is turned OFF. None of the links on this page will work until it is reactivated.
If you need help turning JavaScript On, click here.
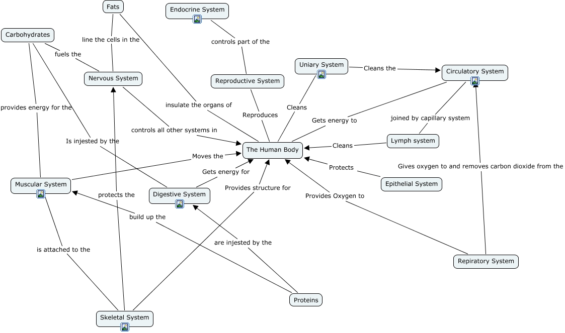
This Concept Map has information related to: Draft Systems, Digestive System Gets energy for The Human Body, Proteins are injested by the Digestive System, Uniary System Cleans The Human Body, Reproductive System Reproduces The Human Body, Repiratory System Provides Oxygen to The Human Body, Epithelial System Protects The Human Body, Uniary System Cleans the Circulatory System, Fats insulate the organs of The Human Body, Endocrine System controls part of the Reproductive System, Nervous System controls all other systems in The Human Body