IHMC Public Cmaps (3)

        Users (create your own folder...)
            IFDC San Luis
                Taller 2011
                bet_rosa

                    fuerzas armadas ejercen el gobierno.jpg
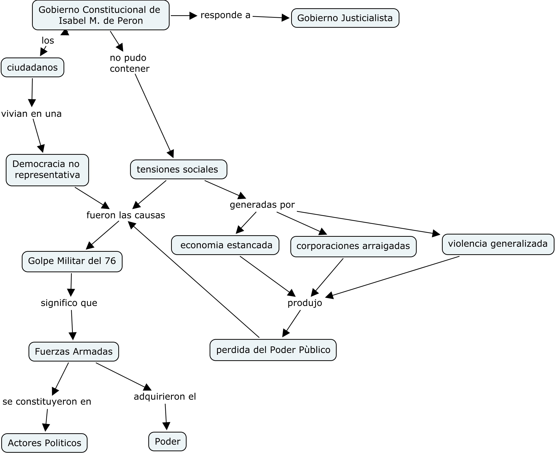
                    Golpe de Estado.cmap
                    golpe de estado 2.cmap
                    Isabel Peron.bmp
                    junta 2.jpg
                    PCA2HCYYNCAEJM4NXCAV0NWRZCAV1UXVRCA5PRMPHCAZP6PV2CAD0MUWXCAFF63N8CAAX6CBTCA04HD3LCA7QM5FFCA34Q5HFCAZD1FISCAT2FE23CAUH0D6DCACR2LI0CAMV6MZD.jpg
                    represion.png
                    Sin Título.cmap