WARNING:
JavaScript is turned OFF. None of the links on this concept map will
work until it is reactivated.
If you need help turning JavaScript On, click here.
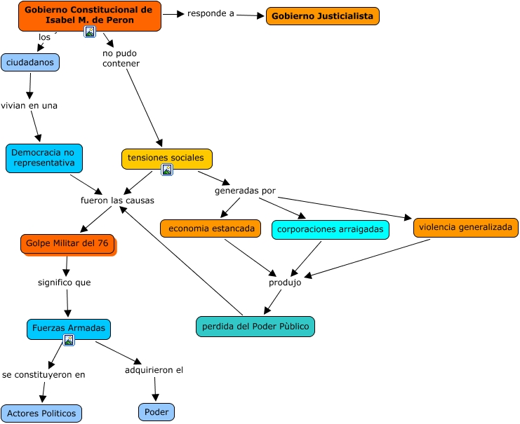
Este Cmap, tiene información relacionada con: golpe de estado 2, perdida del Poder Pùblico fueron las causas Golpe Militar del 76, tensiones sociales generadas por economia estancada, Gobierno Constitucional de Isabel M. de Peron los ciudadanos, Gobierno Constitucional de Isabel M. de Peron responde a Gobierno Justicialista, Fuerzas Armadas adquirieron el Poder, tensiones sociales generadas por violencia generalizada, Democracia no representativa fueron las causas Golpe Militar del 76, tensiones sociales generadas por corporaciones arraigadas, Fuerzas Armadas se constituyeron en Actores Politicos, tensiones sociales fueron las causas Golpe Militar del 76, Golpe Militar del 76 significo que Fuerzas Armadas, Gobierno Constitucional de Isabel M. de Peron no pudo contener tensiones sociales, corporaciones arraigadas produjo perdida del Poder Pùblico, ciudadanos vivian en una Democracia no representativa, violencia generalizada produjo perdida del Poder Pùblico, economia estancada produjo perdida del Poder Pùblico