WARNING:
JavaScript is turned OFF. None of the links on this concept map will
work until it is reactivated.
If you need help turning JavaScript On, click here.
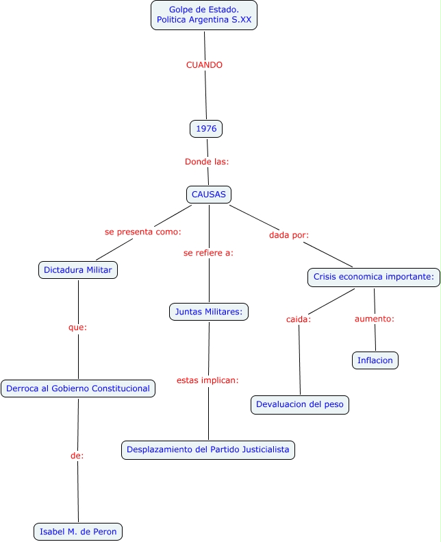
Este Cmap, tiene información relacionada con: Golpe de Estado, Derroca al Gobierno Constitucional de: Isabel M. de Peron, CAUSAS dada por: Crisis economica importante:, Juntas Militares: estas implican: Desplazamiento del Partido Justicialista, CAUSAS se refiere a: Juntas Militares:, CAUSAS se presenta como: Dictadura Militar, Crisis economica importante: caida: Devaluacion del peso, Crisis economica importante: aumento: Inflacion, Dictadura Militar que: Derroca al Gobierno Constitucional, Golpe de Estado. Politica Argentina S.XX CUANDO 1976, 1976 Donde las: CAUSAS