IHMC Public Cmaps (3)

        Users (create your own folder...)
            SSU_Liberia
            Fulbright_USAID

                Concept paper map 5-13-16.pdf
                Concept paper map 5-13-16.cmap
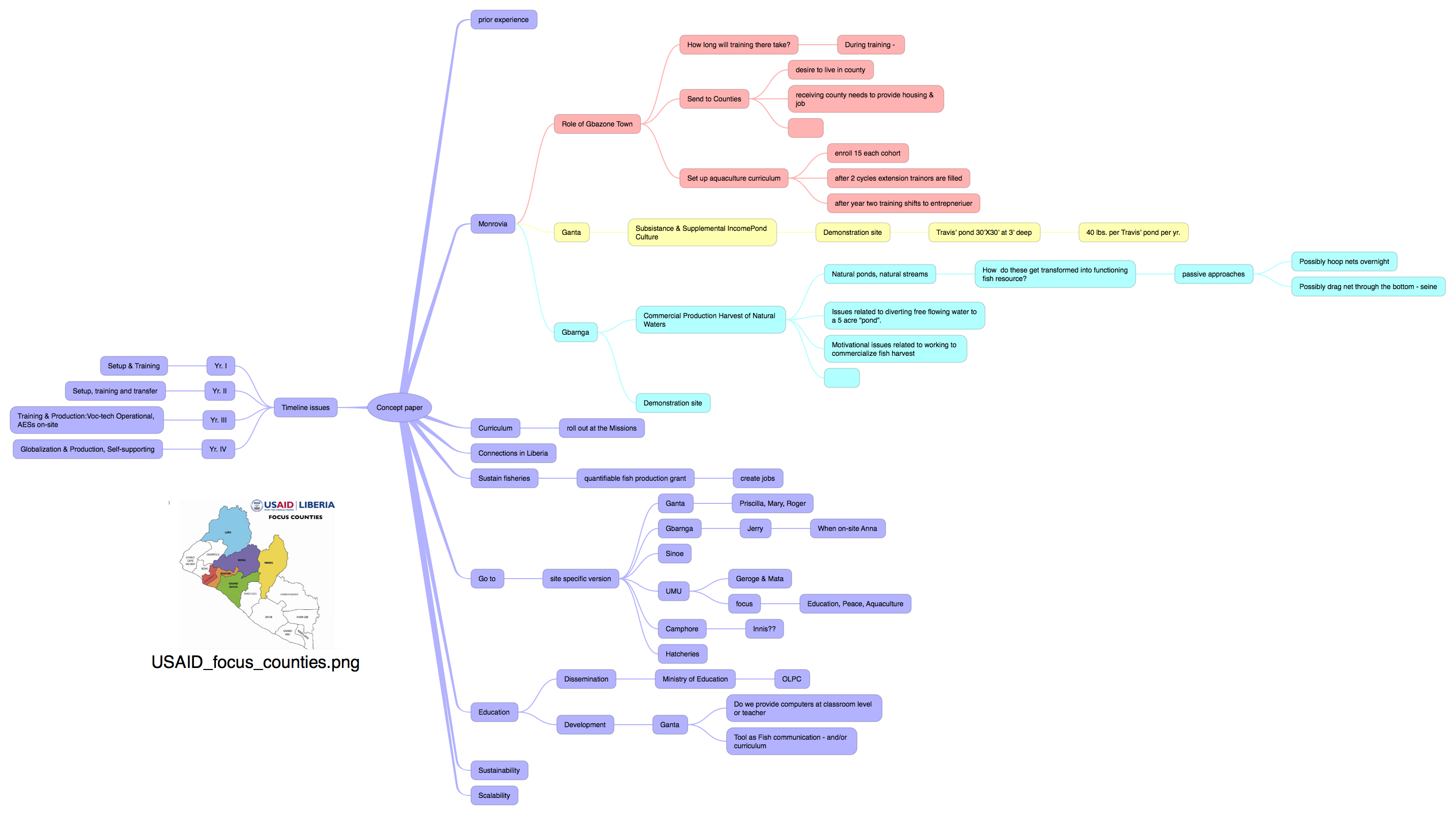
                Concept paper map 5-13-16.png
                OIDA.cmap
                Research Cohort model.cmap
                USAID Cohort.cmap