WARNING:
JavaScript is turned OFF. None of the links on this concept map will
work until it is reactivated.
If you need help turning JavaScript On, click here.
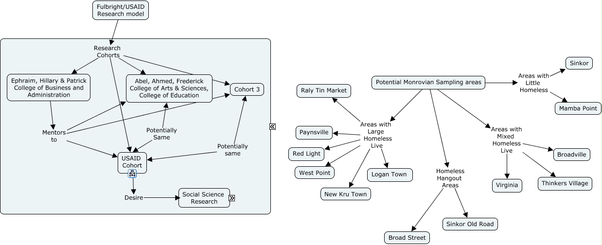
This Concept Map, created with IHMC CmapTools, has information related to: Research Cohort model, USAID Cohort Desire Social Science Research that, Social Science Research that Looks at Disability (specifically in children), Fulbright/USAID Research model Research Cohorts USAID Cohort, Fulbright/USAID Research model Research Cohorts Cohort 3, Ephraim, Hillary & Patrick College of Business and Administration Mentors to Cohort 3, Potential Monrovian Sampling areas Areas with Large Homeless Live Logan Town, Potential Monrovian Sampling areas Areas with Little Homeless Mamba Point, Potential Monrovian Sampling areas Areas with Mixed Homeless Live Thinkers Village, Potential Monrovian Sampling areas Areas with Large Homeless Live West Point, Potential Monrovian Sampling areas Areas with Large Homeless Live Raly Tin Market, Fulbright/USAID Research model Research Cohorts Ephraim, Hillary & Patrick College of Business and Administration, Potential Monrovian Sampling areas Areas with Mixed Homeless Live Virginia, Potential Monrovian Sampling areas Areas with Large Homeless Live Red Light, Homeless Children (specifically in Monrovia) What available services are there, Disability (specifically in children) What available services are there, Ephraim, Hillary & Patrick College of Business and Administration Mentors to Abel, Ahmed, Frederick College of Arts & Sciences, College of Education, Potential Monrovian Sampling areas Areas with Large Homeless Live New Kru Town, Potential Monrovian Sampling areas Areas with Large Homeless Live Paynsville, Social Science Research that Looks at Homeless Children (specifically in Monrovia), Potential Monrovian Sampling areas Homeless Hangout Areas Sinkor Old Road