IHMC Public Cmaps (3)

        Users (create your own folder...)
            JkLuque para mi
                Conocimientos
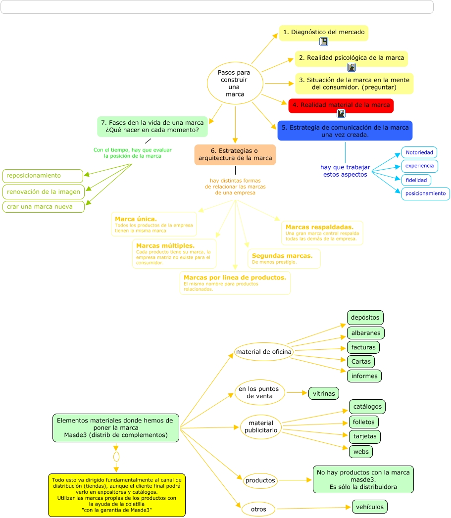
                Pasos para crear una marca

                    CmapToolsTrademark.gif
                    desglosar.url
                    desglosar 4.url
                    Desglose.url
                    nuevo enlace.url
                    Pasos_para_construir_una_marca.jpg
                    Pasos_para_construir_una_marca.htm
                    Pasos_para_construir_una_marca.cmap
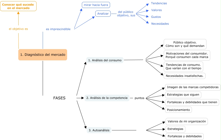
                    Pasos-marca-1-Diagnostico_del_mercado.cmap
                    Pasos-marca-1-Diagnostico_del_mercado.jpg
                    Pasos-marca-1-Diagnostico_del_mercado.htm
                    Pasos-marca-2-Realidad_psicologica_de_la_marca.jpg
                    Pasos-marca-2-Realidad_psicologica_de_la_marca.cmap
                    Pasos-marca-2-Realidad_psicologica_de_la_marca.htm
                    Pasos-marca-4-Realidad_material.cmap
                    Pasos-marca-4-Realidad_material.htm
                    Pasos-marca-4-Realidad_material.jpg