WARNING:
JavaScript is turned OFF. None of the links on this concept map will
work until it is reactivated.
If you need help turning JavaScript On, click here.
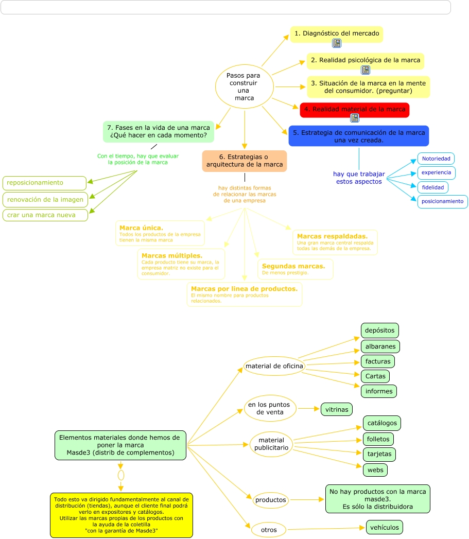
Este Cmap, tiene información relacionada con: Pasos_para_construir_una_marca, Elementos materiales donde hemos de poner la marca Masde3 (distrib de complementos) material publicitario tarjetas, 6. Estrategias o arquitectura de la marca hay distintas formas de relacionar las marcas de una empresa Marca única. Todos los productos de la empresa tienen la misma marca, Elementos materiales donde hemos de poner la marca Masde3 (distrib de complementos) material publicitario webs, 5. Estrategia de comunicación de la marca una vez creada. hay que trabajar estos aspectos fidelidad, 6. Estrategias o arquitectura de la marca hay distintas formas de relacionar las marcas de una empresa Marcas por linea de productos. El mismo nombre para productos relacionados., 6. Estrategias o arquitectura de la marca hay distintas formas de relacionar las marcas de una empresa Segundas marcas. De menos prestigio., Elementos materiales donde hemos de poner la marca Masde3 (distrib de complementos) material de oficina depósitos, Elementos materiales donde hemos de poner la marca Masde3 (distrib de complementos) material publicitario folletos, 7. Fases en la vida de una marca ¿Qué hacer en cada momento? Con el tiempo, hay que evaluar la posición de la marca reposicionamiento, Elementos materiales donde hemos de poner la marca Masde3 (distrib de complementos) material publicitario catálogos, 7. Fases en la vida de una marca ¿Qué hacer en cada momento? Con el tiempo, hay que evaluar la posición de la marca crar una marca nueva, 6. Estrategias o arquitectura de la marca hay distintas formas de relacionar las marcas de una empresa Marcas respaldadas. Una gran marca central respalda todas las demás de la empresa., 7. Fases en la vida de una marca ¿Qué hacer en cada momento? Con el tiempo, hay que evaluar la posición de la marca renovación de la imagen, Elementos materiales donde hemos de poner la marca Masde3 (distrib de complementos) otros vehículos, 6. Estrategias o arquitectura de la marca hay distintas formas de relacionar las marcas de una empresa Marcas múltiples. Cada producto tiene su marca, la empresa matriz no existe para el consumidor., Elementos materiales donde hemos de poner la marca Masde3 (distrib de complementos) material de oficina informes, Elementos materiales donde hemos de poner la marca Masde3 (distrib de complementos) productos No hay productos con la marca masde3. Es sólo la distribuidora, Elementos materiales donde hemos de poner la marca Masde3 (distrib de complementos) material de oficina facturas, 5. Estrategia de comunicación de la marca una vez creada. hay que trabajar estos aspectos experiencia, 5. Estrategia de comunicación de la marca una vez creada. hay que trabajar estos aspectos posicionamiento