IHMC Public Cmaps (3)

        Users (create your own folder...)
            ITAS - V Emanuele II -Naples Italy
                RACCOLTA MAPPE ALUNNI-2010-2011
                    mappe 4BL 2010-2011
                    aspetti della gestione - Prof.G.Ruocco

                        aspetti della gestione e variazioni-Prof. G.Ruocco.cmap
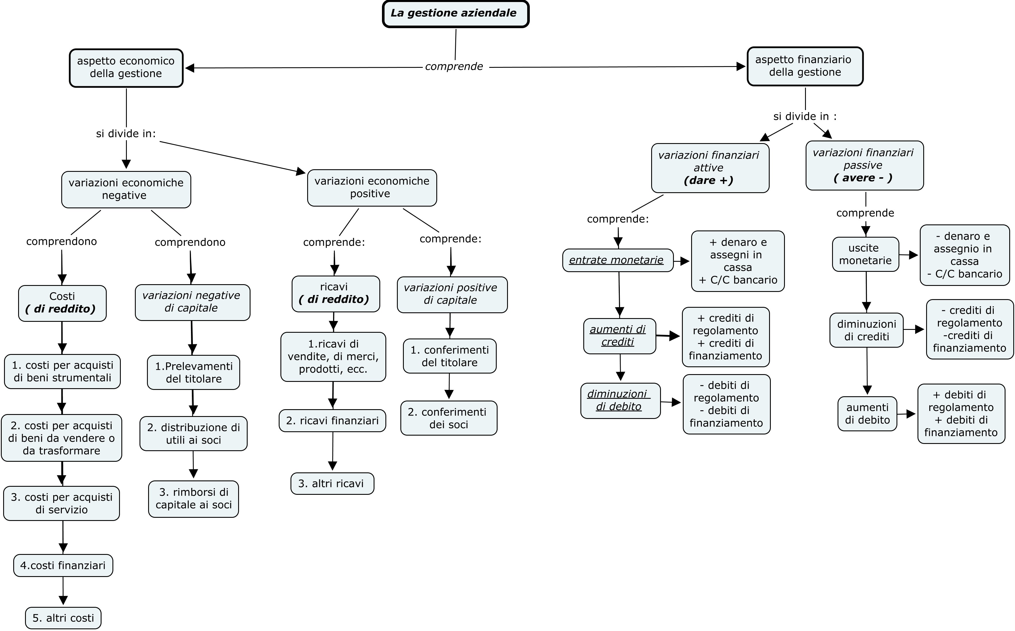
                        aspetti della gestione-Pepe.jpg
                        aspetti della gestione-Pepe.cmap