WARNING:
JavaScript is turned OFF. None of the links on this concept map will
work until it is reactivated.
If you need help turning JavaScript On, click here.
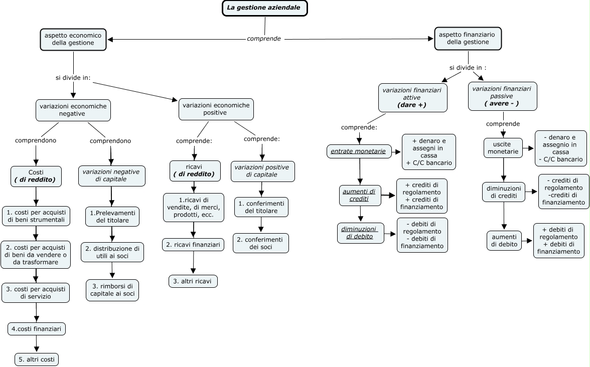
Questa Cmap, creata con IHMC CmapTools, contiene informazioni relative a: aspetti della gestione-Pepe, variazioni finanziari passive ( avere - ) comprende uscite monetarie, variazioni economiche negative comprendono 1. costi per acquisti di beni strumentali, aspetto economico della gestione si divide in: variazioni economiche positive, variazioni economiche negative comprendono 2. distribuzione di utili ai soci, variazioni finanziari passive ( avere - ) comprende aumenti di debito, variazioni economiche positive comprende: 2. conferimenti dei soci, variazioni economiche positive comprende: variazioni positive di capitale, variazioni economiche negative comprendono 5. altri costi, variazioni economiche negative comprendono 2. costi per acquisti di beni da vendere o da trasformare, La gestione aziendale comprende aspetto economico della gestione, variazioni finanziari attive (dare +) comprende: aumenti di crediti, variazioni economiche positive comprende: 1. conferimenti del titolare, entrate monetarie ???? + denaro e assegni in cassa + C/C bancario, variazioni economiche positive comprende: 3. altri ricavi, variazioni economiche negative comprendono 4.costi finanziari, variazioni finanziari attive (dare +) comprende: diminuzioni di debito, variazioni finanziari attive (dare +) comprende: entrate monetarie, variazioni economiche negative comprendono variazioni negative di capitale, variazioni economiche negative comprendono 3. costi per acquisti di servizio, aumenti di crediti ???? + crediti di regolamento + crediti di finanziamento