Warning:
JavaScript is turned OFF. None of the links on this page will work until it is reactivated.
If you need help turning JavaScript On, click here.
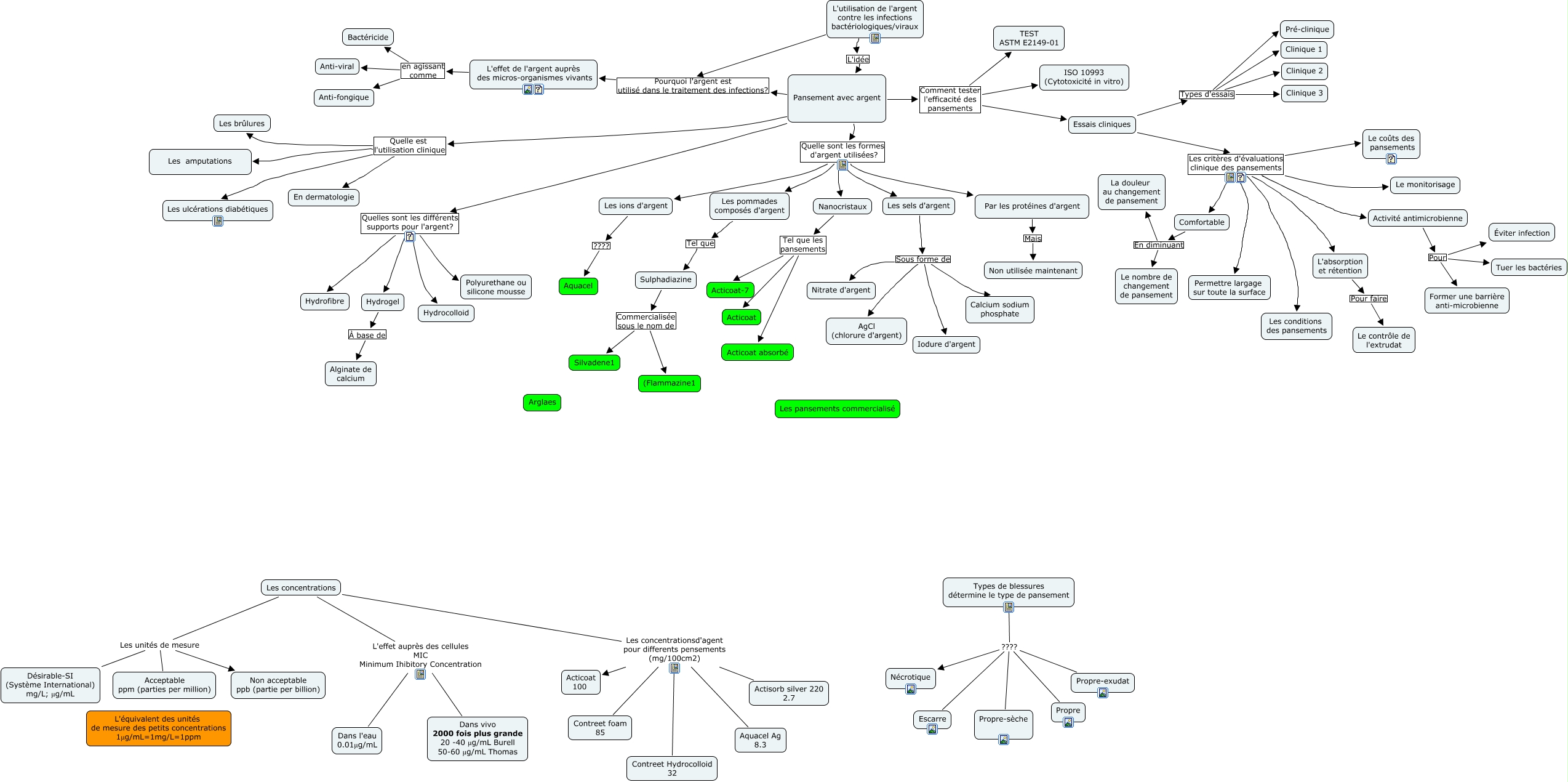
Cette carte conceptuelle, cree avec IHMC CmapTools, contient des informations liees a : Pensement argent version 16-02-2010 12h00 am, Pansement avec argent Quelles sont les différents supports pour l'argent? Hydrocolloid, Pansement avec argent Comment tester l'efficacité des pansements ISO 10993 (Cytotoxicité in vitro), Comfortable En diminuant La douleur au changement de pansement, Types de blessures détermine le type de pansement ???? Propre, Types de blessures détermine le type de pansement ???? Nécrotique, Pansement avec argent Quelles sont les différents supports pour l'argent? Hydrofibre, Pansement avec argent Pourquoi l'argent est utilisé dans le traitement des infections? L'effet de l'argent auprès des micros-organismes vivants, Essais cliniques Les critères d'évaluations clinique des pansements Le monitorisage, Les concentrations L'effet auprès des cellules MIC Minimum Ihibitory Concentration Dans l'eau 0.01μg/mL, Les sels d'argent Sous forme de Calcium sodium phosphate, Pansement avec argent Quelle sont les formes d'argent utilisées? Par les protéines d'argent, Par les protéines d'argent Mais Non utilisée maintenant, Essais cliniques Les critères d'évaluations clinique des pansements Les conditions des pansements, Types de blessures détermine le type de pansement ???? Propre-exudat, Les pommades composés d'argent Tel que Sulphadiazine, Les sels d'argent Sous forme de Iodure d'argent, Les ions d'argent ???? Aquacel, L'effet de l'argent auprès des micros-organismes vivants en agissant comme Anti-viral, Activité antimicrobienne Pour Tuer les bactéries, Les concentrations Les concentrationsd'agent pour differents pensements (mg/100cm2) Acticoat 100