Warning:
JavaScript is turned OFF. None of the links on this page will work until it is reactivated.
If you need help turning JavaScript On, click here.
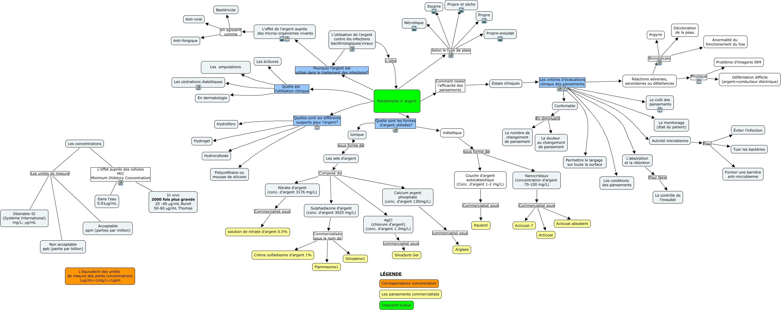
Cette carte conceptuelle, cree avec IHMC CmapTools, contient des informations liees a : Pensement argent version finale 09-03-2010, Les sels d'argent Composé de Nitrate d'argent (conc. d'argent 3176 mg/L), Confortable En diminuant La douleur au changement de pansement, Pansements d`argent Quelles sont les différents supports pour l'argent? Hydrocolloide, Pansements d`argent Selon le type de plaie Propre-exsudat, Essais cliniques Les critères d'évaluations clinique des pansements Le monitorage (état du patient), Pansements d`argent Pourquoi l'argent est utilisé dans le traitement des infections? L'effet de l'argent auprès des micros-organismes vivants, Pansements d`argent Quelles sont les différents supports pour l'argent? Hydrofibre, Sulphadiazine d'argent (conc. d'argent 3025 mg/L) Commercialisée sous le nom de Crème sulfadiazine d'argent 1%, Essais cliniques Les critères d'évaluations clinique des pansements Les conditions des pansements, Calcium argent phosphate (conc. d'argent 130mg/L) commercialisé sous Arglaes, Activité microbienne Pour Tuer les bactéries, L'effet de l'argent auprès des micros-organismes vivants en agissant comme Anti-viral, Nitrate d'argent (conc. d'argent 3176 mg/L) Commercialisé sous solution de nitrate d'argent 0.5%, Ionique sous forme de Les sels d'argent, Pansements d`argent Comment tester l'efficacité des pansements Essais cliniques, AgCl (chlorure d'argent) (conc. d'argent 1.3mg/L) commercialisé sous SilvaSorb Gel, Les sels d'argent Composé de AgCl (chlorure d'argent) (conc. d'argent 1.3mg/L), métallique sous forme de Nanocristaux (concentration d'argent 70-100 mg/L), Les concentrations Les unités de mesure Acceptable ppm (parties par million), Pansements d`argent Selon le type de plaie Propre et sèche