Warning:
JavaScript is turned OFF. None of the links on this page will work until it is reactivated.
If you need help turning JavaScript On, click here.
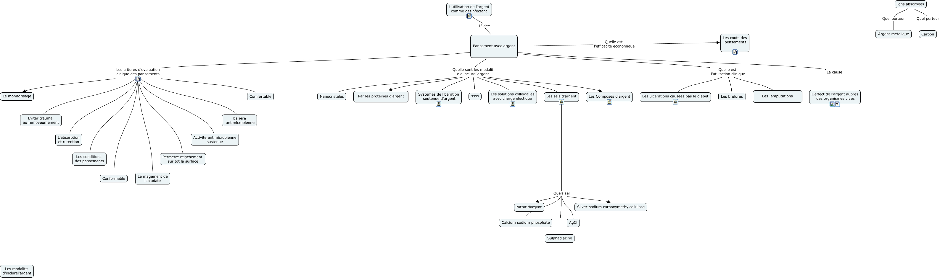
Cette carte conceptuelle, cree avec IHMC CmapTools, contient des informations liees a : Pensement argent2, Pansement avec argent Les criteres d'evaluation clnique des pansements Conformable, Pansement avec argent Les criteres d'evaluation clnique des pansements Le magement de l'exudate, Pansement avec argent Les criteres d'evaluation clnique des pansements Le monitorisage, Pansement avec argent Quelle sont les modalit e d'inclurel'argent Les solutions colloidalles avec charge electique, Pansement avec argent Les criteres d'evaluation clnique des pansements Activite antimicrobienne sustenue, Pansement avec argent Les criteres d'evaluation clnique des pansements Comfortable, Pansement avec argent Quelle sont les modalit e d'inclurel'argent ????, ions absorbees Quel porteur Carbon, Pansement avec argent Quelle est l'efficacite economique Les couts des pensements, Pansement avec argent Les criteres d'evaluation clnique des pansements bariere antimicrobienne, L'utilisation de l'argent comme desinfectant L"idee Pansement avec argent, Pansement avec argent Les criteres d'evaluation clnique des pansements Les conditions des pansements, Pansement avec argent Quelle sont les modalit e d'inclurel'argent Les Composés d'argent, Pansement avec argent Quelle sont les modalit e d'inclurel'argent Les sels d'argent, Pansement avec argent Quelle sont les modalit e d'inclurel'argent Par les proteines d'argent, Les sels d'argent Quels sel AgCl, Les sels d'argent Quels sel Calcium sodium phosphate, Les sels d'argent Quels sel Nitrat dàrgent, Pansement avec argent La cause L'effect de l'argent aupres des organismes vives, Pansement avec argent Quelle sont les modalit e d'inclurel'argent Nanocristales