WARNING:
JavaScript is turned OFF. None of the links on this concept map will
work until it is reactivated.
If you need help turning JavaScript On, click here.
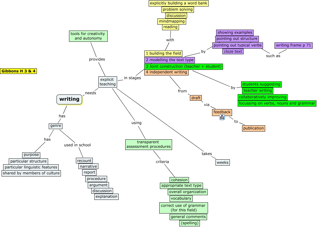
Deze Concept Map heeft informatie gerelateerd aan: gibbons writing, writing has genre, genre used in school recount, feedback to publication, discussion ???? problem solving, 3 Joint construction (teacher + student) by students suggesting, explicit teaching in stages 1 building the field, transparent assessment procedures criteria appropriate text type, genre has purpose, writing needs explicit teaching, explicit teaching provides tools for creativity and autonomy, discussion ???? problem solving, draft via feedback, explicit teaching using transparent assessment procedures, 4 independent writing from draft, 1 building the field with reading, showing examples such as writing frame p 71, 2 modelling the text type by showing examples, explicit teaching takes weeks