Warning:
JavaScript is turned OFF. None of the links on this page will work until it is reactivated.
If you need help turning JavaScript On, click here.
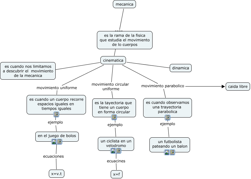
Este Cmap, tiene información relacionada con: trabajo de fisica, cinematica movimiento parabolico es cuando observamos una trayectoria parabolica, cinematica movimiento circular uniforme es la tayectoria que tiene un cuerpo en forma circular, mecanica ???? cinematica, es la tayectoria que tiene un cuerpo en forma circular ejemplo un ciclista en un velodromo, es cuando observamos una trayectoria parabolica ejemplo un futbolista pateando un balon, cinematica ???? dinamica, cinematica es es cuando nos limitamos a descubrir el movimiento de la mecanica, un ciclista en un velodromo ecuacines x=f, cinematica movimiento uniforme es cuando un cuerpo recorre espacios iguales en tiempos iguales, es cuando un cuerpo recorre espacios iguales en tiempos iguales ejemplo en el juego de bolos, en el juego de bolos ecuaciones x=v.t, cinematica movimiento parabolico caida libre