IHMC Public Cmaps (3)

        Users (create your own folder...)
            CEB_INFORMATICA
                302
                amayrani_martinez_guzman_30

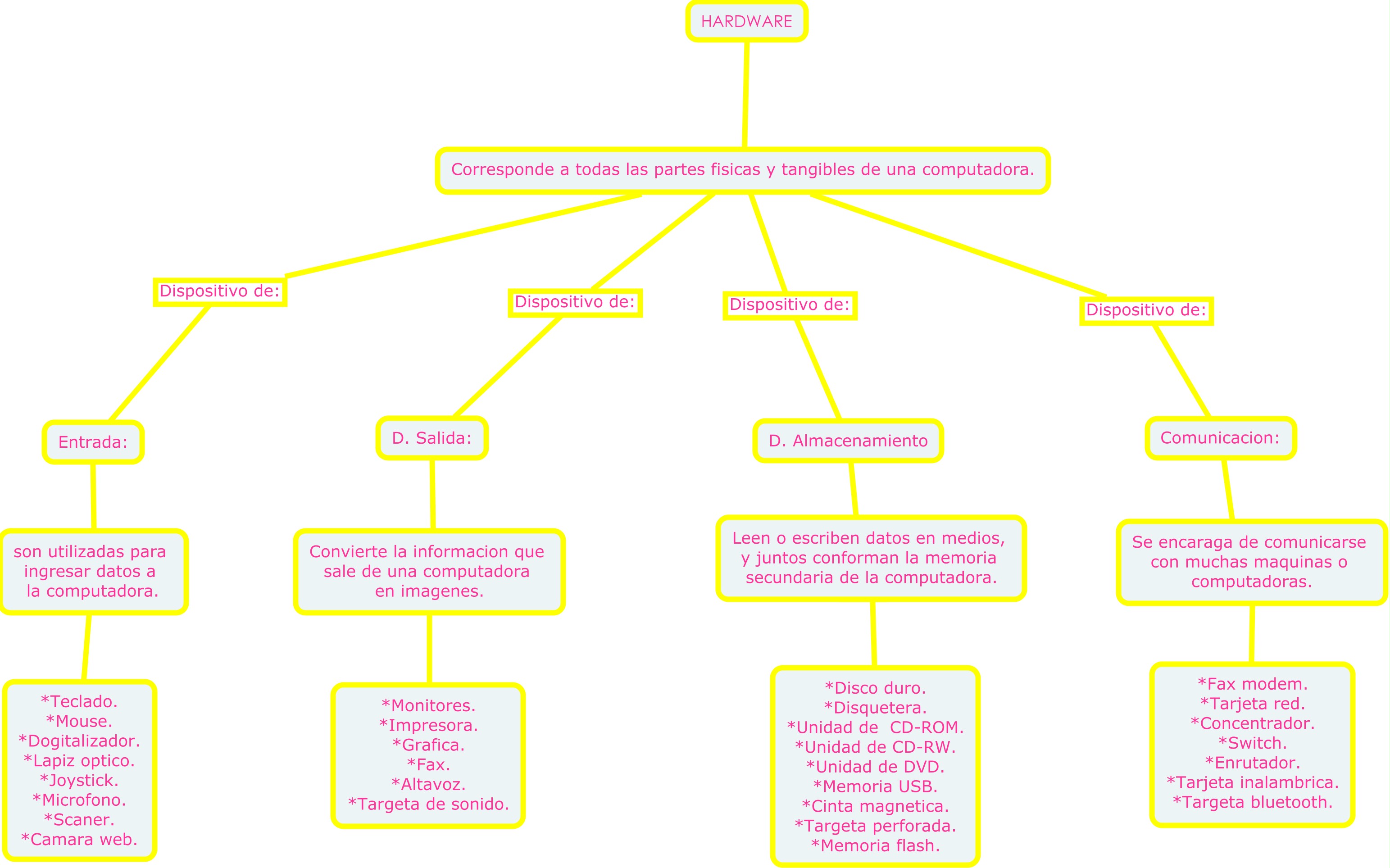
                    2.-hardware_i-1.pptx
                    CPU.cmap
                    GLOSARIO.docx
                    IHMC_CmapTools_v5.03_InstallLog.log.cmap.jpg
                    Pasos para instalar una computadora.pptx
                    reglas.cmap
                    Sistema Operativo.edx
                    Software.edx