Warning:
JavaScript is turned OFF. None of the links on this page will work until it is reactivated.
If you need help turning JavaScript On, click here.
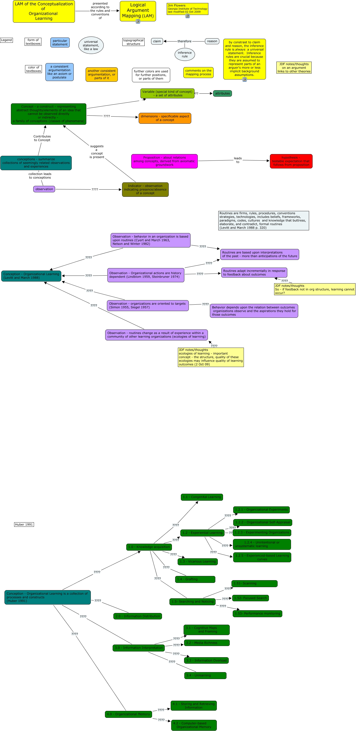
This Concept Map, created with IHMC CmapTools, has information related to: Conceptualizing Organizational learning, 1.5- Searching and Noticing ???? 1.51- Scanning, LAM of the Conceptualization of Organizational Learning presented according to the rules and conventions of Logical Argument Mapping (LAM), 1.0 - Knowledge acquisition ???? 1.1 - Congenital Learning, Observation - Organizational actions are history dependent (Lindblom 1959, Steinbruner 1974) ???? Conception - Organizational Learning (Levitt and March 1988), 4.0 - Organizational Memory ???? 4.2 - Computer-based Organizational Memory, observation collection leads to conceptions conceptions - summarize collections of seemingly related observations and experiences, Concept - a construct - representing abstract thoughts/elements of an idea that cannot be observed directly or indirectly - a family of conceptions (classes of phenomena) ???? dimensions - specificable aspect of a concept, 3.0 - Information Interpretation ???? 3.2 - Media Richness, Observation - organizations are oriented to targets (Simon 1955, Siegel 1957) ???? Behavior depends upon the relation between outcomes organizations observe and the aspirations they hold for those outcomes, inference rule therefore claim, Observation - routines change as a result of experience within a community of other learning organizations (ecologies of learning) ???? Conception - Organizational Learning (Levitt and March 1988), Conception - Organizational Learning is a collection of processes and constructs (Huber 1991) ???? 4.0 - Organizational Memory, 1.2 - Experiential Learning ???? 1.2.5 - Experienced-based Learning curves, JDF notes/thoughts So - if feedback not in org structure, learning cannot occur? ???? Routines adapt incrementally in response to feedback about outcomes, Proposition - about relations among concepts, derived from axiomatic groundwork leads to hypothesis - testable expectation that follows from proposition, Observation - Organizational actions are history dependent (Lindblom 1959, Steinbruner 1974) ???? Routines adapt incrementally in response to feedback about outcomes, 1.0 - Knowledge acquisition ???? 1.4 - Grafting, Observation - behavior in an organization is based upon routines (Cyert and March 1963, Nelson and Winter 1982) ???? Conception - Organizational Learning (Levitt and March 1988), 1.0 - Knowledge acquisition ???? 1.3 - Vicarious Learning, conceptions - summarize collections of seemingly related observations and experiences Contributes to Concept Concept - a construct - representing abstract thoughts/elements of an idea that cannot be observed directly or indirectly - a family of conceptions (classes of phenomena)