Warning:
JavaScript is turned OFF. None of the links on this page will work until it is reactivated.
If you need help turning JavaScript On, click here.
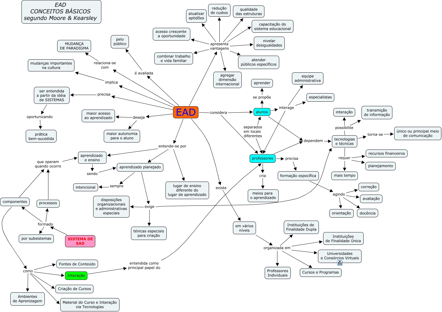
Este Mapa Conceitual tem informações relacionadas a: EAD Conceitos Básicos segundo Moore, aprendizado planejado exige ténicas especiais para criação, alunos dependem tecnologias e técnicas, componentes como Interação, componentes como Fontes de Conteúdo, em vários níveis organizada em Instituições de Finalidade Dupla, tecnologias e técnicas possibilite interação, formação específica agindo docência, alunos se propõe aprender, EAD apresenta vantagens capacitação do sistema educacional, EAD apresenta vantagens qualidade das estruturas, em vários níveis organizada em Cursos e Programas, tecnologias e técnicas possibilite transmição de informação, EAD apresenta vantagens nivelar desigualdades, professores cria meios para o aprendizado, componentes como Material do Curso e Interação via Tecnologias, em vários níveis organizada em Universidades e Consórcios Virtuais, aprendizado e ensino sendo aprendizado planejado, EAD é avaliada pelo público, SISTEMA DE EAD formado processos, tecnologias e técnicas requer mais tempo