Warning:
JavaScript is turned OFF. None of the links on this page will work until it is reactivated.
If you need help turning JavaScript On, click here.
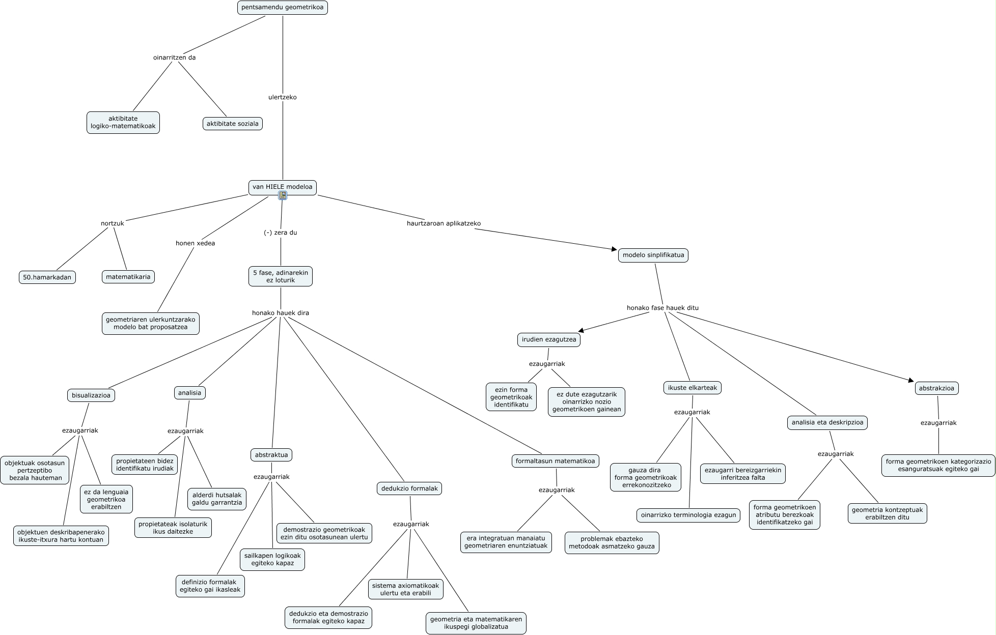
Este Cmap, tiene información relacionada con: Ansorregi_Txurruka_Amaia_2, ikuste elkarteak ezaugarriak gauza dira forma geometrikoak errekonozitzeko, bisualizazioa ezaugarriak ez da lenguaia geometrikoa erabiltzen, van HIELE modeloa haurtzaroan aplikatzeko modelo sinplifikatua, modelo sinplifikatua honako fase hauek ditu irudien ezagutzea, van HIELE modeloa (-) zera du 5 fase, adinarekin ez loturik, bisualizazioa ezaugarriak objektuak osotasun pertzeptibo bezala hauteman, analisia ezaugarriak propietateak isolaturik ikus daitezke, formaltasun matematikoa ezaugarriak problemak ebazteko metodoak asmatzeko gauza, van HIELE modeloa nortzuk 50.hamarkadan, irudien ezagutzea ezaugarriak ez dute ezagutzarik oinarrizko nozio geometrikoen gainean, dedukzio formalak ezaugarriak dedukzio eta demostrazio formalak egiteko kapaz, pentsamendu geometrikoa oinarritzen da aktibitate soziala, abstraktua ezaugarriak definizio formalak egiteko gai ikasleak, analisia eta deskripzioa ezaugarriak forma geometrikoen atributu berezkoak identifikatzeko gai, ikuste elkarteak ezaugarriak oinarrizko terminologia ezagun, abstraktua ezaugarriak demostrazio geometrikoak ezin ditu osotasunean ulertu, van HIELE modeloa nortzuk matematikaria, analisia ezaugarriak propietateen bidez identifikatu irudiak, abstraktua ezaugarriak sailkapen logikoak egiteko kapaz, analisia ezaugarriak alderdi hutsalak galdu garrantzia