Warning:
JavaScript is turned OFF. None of the links on this page will work until it is reactivated.
If you need help turning JavaScript On, click here.
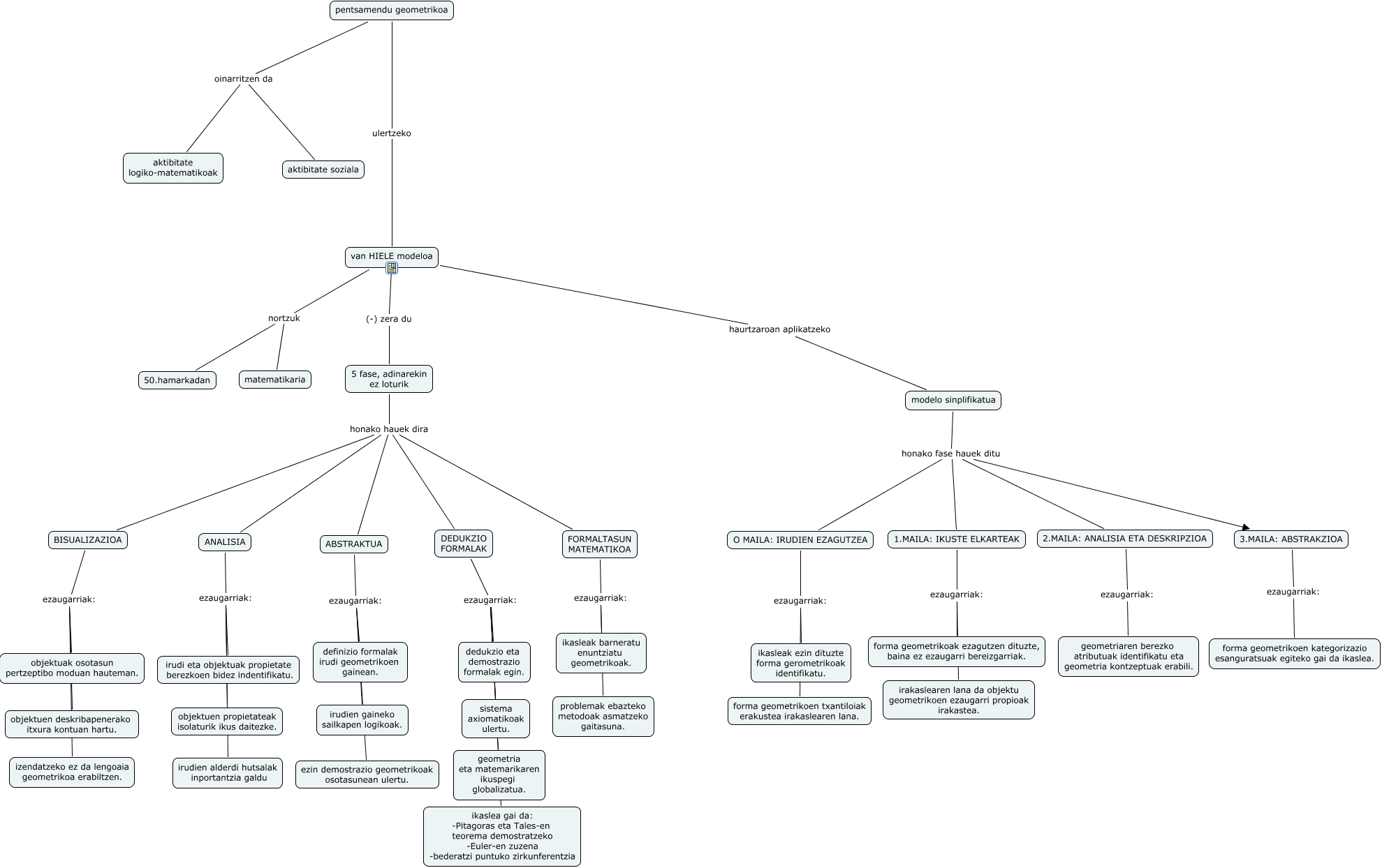
Este Cmap, tiene información relacionada con: arantzeta_lopez_maider, DEDUKZIO FORMALAK ezaugarriak: sistema axiomatikoak ulertu., BISUALIZAZIOA ezaugarriak: izendatzeko ez da lengoaia geometrikoa erabiltzen., modelo sinplifikatua honako fase hauek ditu 3.MAILA: ABSTRAKZIOA, 5 fase, adinarekin ez loturik honako hauek dira BISUALIZAZIOA, van HIELE modeloa (-) zera du 5 fase, adinarekin ez loturik, van HIELE modeloa nortzuk matematikaria, DEDUKZIO FORMALAK ezaugarriak: ikaslea gai da: -Pitagoras eta Tales-en teorema demostratzeko -Euler-en zuzena -bederatzi puntuko zirkunferentzia, 3.MAILA: ABSTRAKZIOA ezaugarriak: forma geometrikoen kategorizazio esanguratsuak egiteko gai da ikaslea., 5 fase, adinarekin ez loturik honako hauek dira FORMALTASUN MATEMATIKOA, van HIELE modeloa haurtzaroan aplikatzeko modelo sinplifikatua, BISUALIZAZIOA ezaugarriak: objektuen deskribapenerako itxura kontuan hartu., ANALISIA ezaugarriak: irudi eta objektuak propietate berezkoen bidez indentifikatu., modelo sinplifikatua honako fase hauek ditu 1.MAILA: IKUSTE ELKARTEAK, pentsamendu geometrikoa oinarritzen da aktibitate logiko-matematikoak, 2.MAILA: ANALISIA ETA DESKRIPZIOA ezaugarriak: geometriaren berezko atributuak identifikatu eta geometria kontzeptuak erabili., ABSTRAKTUA ezaugarriak: definizio formalak irudi geometrikoen gainean., ABSTRAKTUA ezaugarriak: irudien gaineko sailkapen logikoak., modelo sinplifikatua honako fase hauek ditu 2.MAILA: ANALISIA ETA DESKRIPZIOA, FORMALTASUN MATEMATIKOA ezaugarriak: problemak ebazteko metodoak asmatzeko gaitasuna., ANALISIA ezaugarriak: irudien alderdi hutsalak inportantzia galdu