Warning:
JavaScript is turned OFF. None of the links on this page will work until it is reactivated.
If you need help turning JavaScript On, click here.
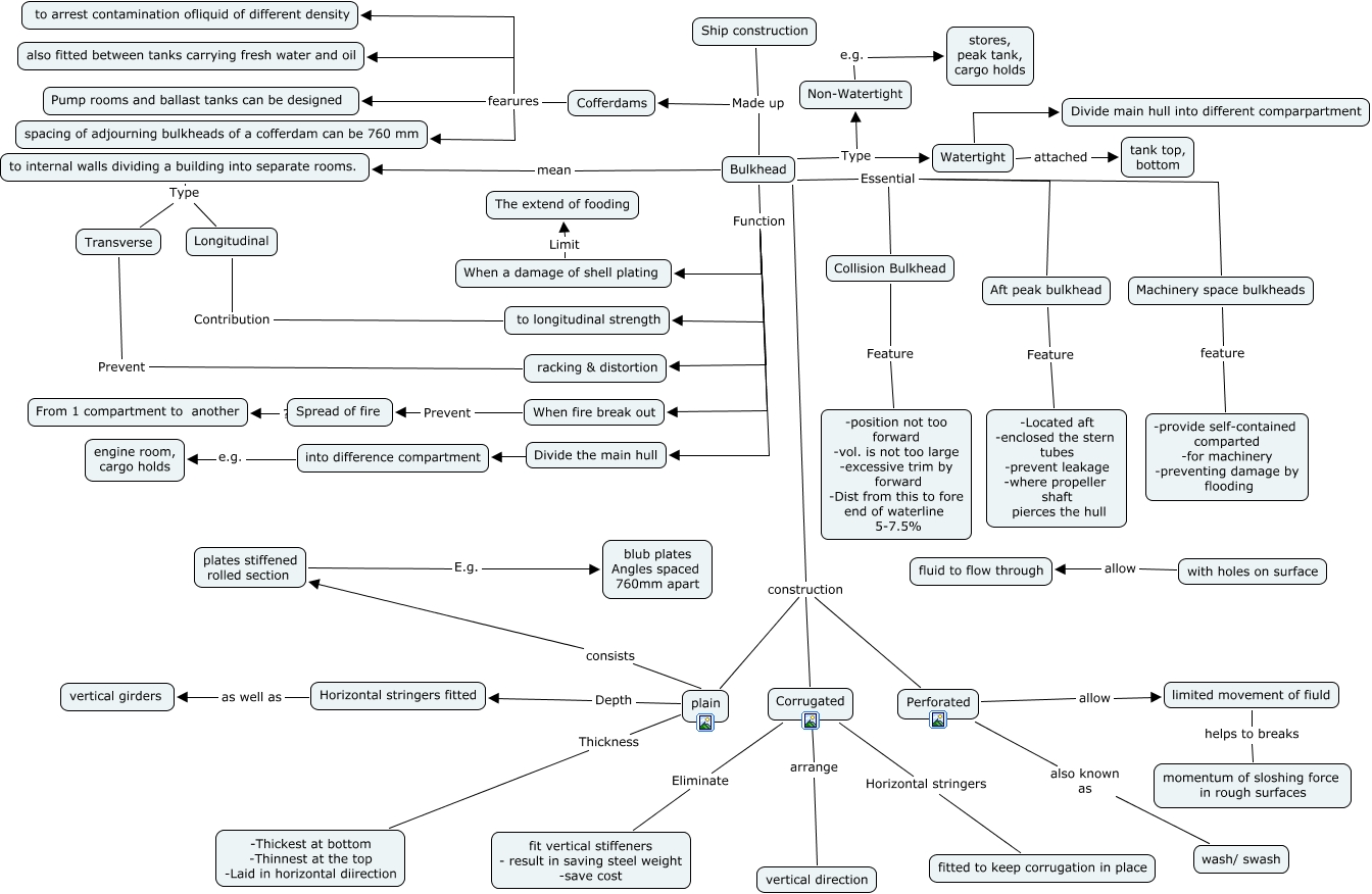
This Concept Map, created with IHMC CmapTools, has information related to: 3 Samuel bulkhead, Corrugated Eliminate fit vertical stiffeners - result in saving steel weight -save cost, Watertight attached tank top, bottom, Bulkhead Function When a damage of shell plating, Corrugated arrange vertical direction, When fire break out Prevent Spread of fire, plain Thickness -Thickest at bottom -Thinnest at the top -Laid in horizontal diirection, Collision Bulkhead Feature -position not too forward -vol. is not too large -excessive trim by forward -Dist from this to fore end of waterline 5-7.5%, into difference compartment e.g. engine room, cargo holds, plain Depth Horizontal stringers fitted, to internal walls dividing a building into separate rooms. Type Transverse, Ship construction Made up Bulkhead, Machinery space bulkheads feature -provide self-contained comparted -for machinery -preventing damage by flooding, Bulkhead Type Non-Watertight, Non-Watertight e.g. stores, peak tank, cargo holds, Bulkhead Function racking & distortion, Cofferdams fearures spacing of adjourning bulkheads of a cofferdam can be 760 mm, Corrugated Horizontal stringers fitted to keep corrugation in place, Divide the main hull ???? into difference compartment, Horizontal stringers fitted as well as vertical girders, Bulkhead Function Divide the main hull