Warning:
JavaScript is turned OFF. None of the links on this page will work until it is reactivated.
If you need help turning JavaScript On, click here.
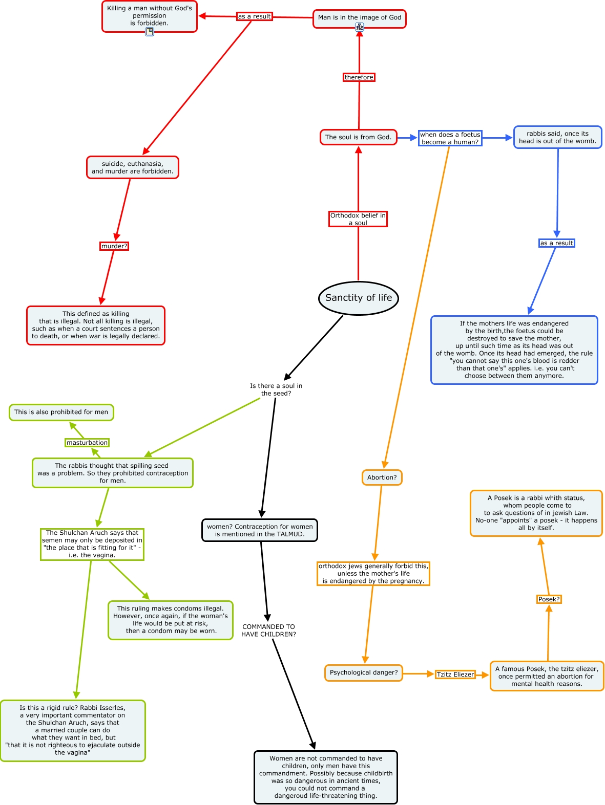
This Concept Map, created with IHMC CmapTools, has information related to: sanctitylife, Abortion? orthodox jews generally forbid this, unless the mother's life is endangered by the pregnancy. Psychological danger?, The rabbis thought that spilling seed was a problem. So they prohibited contraception for men. masturbation This is also prohibited for men, Sanctity of life Is there a soul in the seed? women? Contraception for women is mentioned in the TALMUD., A famous Posek, the tzitz eliezer, once permitted an abortion for mental health reasons. Posek? A Posek is a rabbi whith status, whom people come to to ask questions of in jewish Law. No-one "appoints" a posek - it happens all by itself., The rabbis thought that spilling seed was a problem. So they prohibited contraception for men. The Shulchan Aruch says that semen may only be deposited in "the place that is fitting for it" - i.e. the vagina. Is this a rigid rule? Rabbi Isserles, a very important commentator on the Shulchan Aruch, says that a married couple can do what they want in bed, but "that it is not righteous to ejaculate outside the vagina", The soul is from God. therefore Man is in the image of God, The soul is from God. when does a foetus become a human? Abortion?, women? Contraception for women is mentioned in the TALMUD. COMMANDED TO HAVE CHILDREN? Women are not commanded to have children, only men have this commandment. Possibly because childbirth was so dangerous in ancient times, you could not command a dangeroud life-threatening thing., The soul is from God. when does a foetus become a human? rabbis said, once its head is out of the womb., Man is in the image of God as a result Killing a man without God's permission is forbidden., The rabbis thought that spilling seed was a problem. So they prohibited contraception for men. The Shulchan Aruch says that semen may only be deposited in "the place that is fitting for it" - i.e. the vagina. This ruling makes condoms illegal. However, once again, if the woman's life would be put at risk, then a condom may be worn., Psychological danger? Tzitz Eliezer A famous Posek, the tzitz eliezer, once permitted an abortion for mental health reasons., rabbis said, once its head is out of the womb. as a result If the mothers life was endangered by the birth,the foetus could be destroyed to save the mother, up until such time as its head was out of the womb. Once its head had emerged, the rule "you cannot say this one's blood is redder than that one's" applies. i.e. you can't choose between them anymore., Sanctity of life Is there a soul in the seed? The rabbis thought that spilling seed was a problem. So they prohibited contraception for men., Man is in the image of God as a result suicide, euthanasia, and murder are forbidden., suicide, euthanasia, and murder are forbidden. murder? This defined as killing that is illegal. Not all killing is illegal, such as when a court sentences a person to death, or when war is legally declared., Sanctity of life Orthodox belief in a soul The soul is from God.