Warning:
JavaScript is turned OFF. None of the links on this page will work until it is reactivated.
If you need help turning JavaScript On, click here.
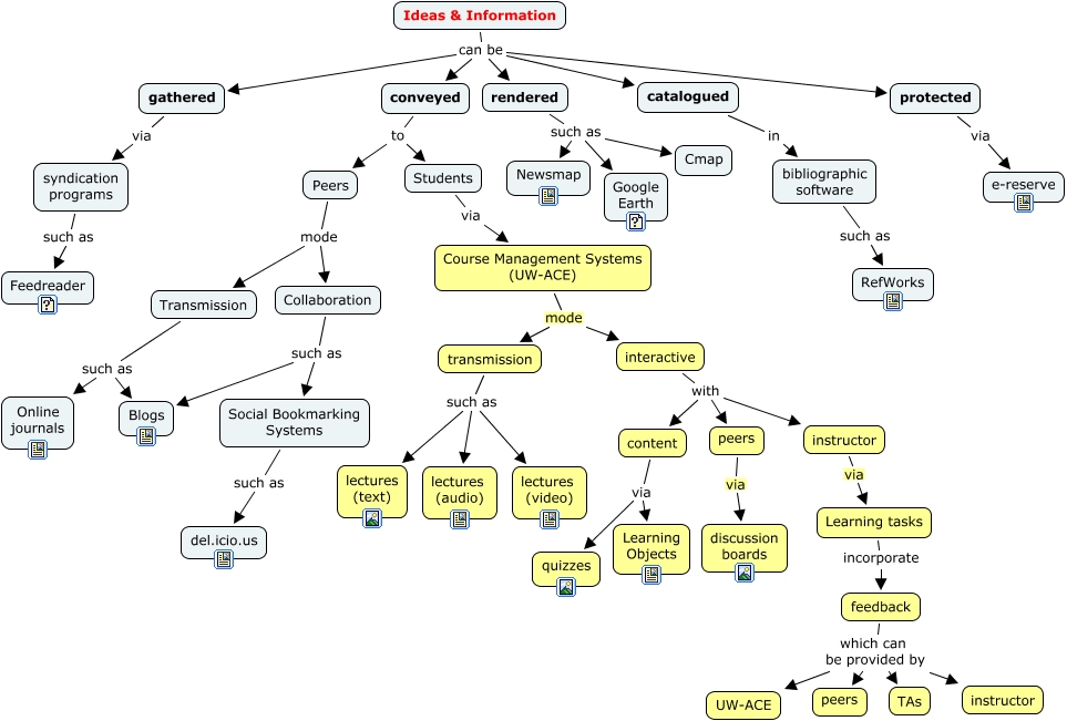
This Concept Map, created with IHMC CmapTools, has information related to: online resources, interactive with instructor, Transmission such as Online journals, transmission such as lectures (text), rendered such as Newsmap, Collaboration such as Blogs, syndication programs such as Feedreader, feedback which can be provided by TAs, conveyed to Students, feedback which can be provided by peers, feedback which can be provided by instructor, Ideas & Information can be conveyed, transmission such as lectures (video), catalogued in bibliographic software, Ideas & Information can be protected, rendered such as Cmap, Ideas & Information can be catalogued, Peers mode Transmission, interactive with peers, instructor via Learning tasks, interactive with content