Warning:
JavaScript is turned OFF. None of the links on this page will work until it is reactivated.
If you need help turning JavaScript On, click here.
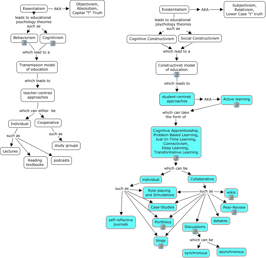
This Concept Map, created with IHMC CmapTools, has information related to: Essentialism-Existentialism, Existentialism AKA Subjectivism, Relativism, Lower Case "t" truth, Individual such as podcasts, Cognitivism which lead to a Transmission model of education, Transmission model of education which leads to teacher-centred approaches, Behaviorism which lead to a Transmission model of education, Cognitive Apprenticeship, Problem-Based Learning, Just-In-Time Learning, Connectivism, Deep Learning, Transformative Learning which can be Collaborative, Active learning which can take the form of Cognitive Apprenticeship, Problem-Based Learning, Just-In-Time Learning, Connectivism, Deep Learning, Transformative Learning, Existentialism leads to educational psychology theories such as Social Constructivism, Cognitive Constructivism which lead to a Constructivist model of education, Essentialism AKA Objectivism, Absolutism, Capital "T" Truth, Collaborative such as debates, Collaborative such as Discussions, Cooperative such as study groups, Constructivist model of education which leads to student-centred approaches, Social Constructivism which lead to a Constructivist model of education, Collaborative such as Role-playing and Simulations, Discussions which can be asynchronous, Essentialism leads to educational psychology theories such as Behaviorism, individual such as Portfolios, student-centred approaches AKA Active learning