Warning:
JavaScript is turned OFF. None of the links on this page will work until it is reactivated.
If you need help turning JavaScript On, click here.
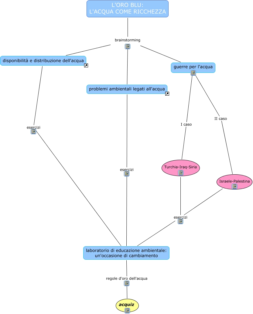
This Concept Map, created with IHMC CmapTools, has information related to: schema generale, L'ORO BLU: L'ACQUA COME RICCHEZZA brainstorming guerre per l'acqua, problemi ambientali legati all'acqua esercizi laboratorio di educazione ambientale: un'occasione di cambiamento, laboratorio di educazione ambientale: un'occasione di cambiamento regole d'oro dell'acqua acquiz, problemi ambientali legati all'acqua brainstorming disponibilità e distribuzione dell'acqua, disponibilità e distribuzione dell'acqua esercizi laboratorio di educazione ambientale: un'occasione di cambiamento, problemi ambientali legati all'acqua brainstorming guerre per l'acqua, L'ORO BLU: L'ACQUA COME RICCHEZZA brainstorming disponibilità e distribuzione dell'acqua, guerre per l'acqua I caso Turchia-Iraq-Siria, Turchia-Iraq-Siria esercizi laboratorio di educazione ambientale: un'occasione di cambiamento, Israele-Palestina esercizi laboratorio di educazione ambientale: un'occasione di cambiamento, guerre per l'acqua II caso Israele-Palestina