Warning:
JavaScript is turned OFF. None of the links on this page will work until it is reactivated.
If you need help turning JavaScript On, click here.
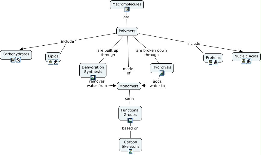
This Concept Map, created with IHMC CmapTools, has information related to: Macromolecules, Dehydration Synthesis removes water from Monomers, Polymers include Proteins, Polymers include Nucleic Acids, Polymers include Carbohydrates, Polymers include Lipids, Hydrolysis adds water to Monomers, Functional Groups based on Carbon Skeletons, Macromolecules are Polymers, Polymers are broken down through Hydrolysis, Polymers are built up through Dehydration Synthesis, Polymers made of Monomers, Monomers carry Functional Groups