Warning:
JavaScript is turned OFF. None of the links on this page will work until it is reactivated.
If you need help turning JavaScript On, click here.
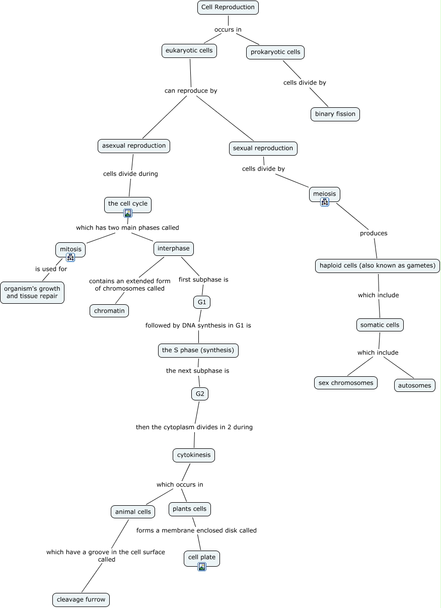
This Concept Map, created with IHMC CmapTools, has information related to: Cell Repro JS RR, asexual reproduction cells divide during the cell cycle, the S phase (synthesis) the next subphase is G2, animal cells which have a groove in the cell surface called cleavage furrow, eukaryotic cells can reproduce by sexual reproduction, G2 then the cytoplasm divides in 2 during cytokinesis, interphase first subphase is G1, plants cells forms a membrane enclosed disk called cell plate, haploid cells (also known as gametes) which include somatic cells, interphase which has two main phases called mitosis, cytokinesis which occurs in plants cells, somatic cells which include autosomes, mitosis is used for organism's growth and tissue repair, eukaryotic cells can reproduce by asexual reproduction, Cell Reproduction occurs in prokaryotic cells, G1 followed by DNA synthesis in G1 is the S phase (synthesis), meiosis produces haploid cells (also known as gametes), somatic cells which include sex chromosomes, interphase contains an extended form of chromosomes called chromatin, sexual reproduction cells divide by meiosis, the cell cycle which has two main phases called mitosis