Warning:
JavaScript is turned OFF. None of the links on this page will work until it is reactivated.
If you need help turning JavaScript On, click here.
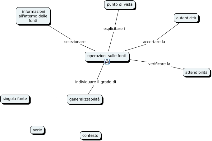
This Concept Map, created with IHMC CmapTools, has information related to: OPERAZIONI_SULLE_FONTI, operazioni sulle fonti verificare la attendibilità, operazioni sulle fonti individuare il grado di generalizzabilità, operazioni sulle fonti selezionare informazioni all'interno delle fonti, operazioni sulle fonti esplicitare i punto di vista, operazioni sulle fonti accertare la autenticità, singola fonte ???? generalizzabilità