Warning:
JavaScript is turned OFF. None of the links on this page will work until it is reactivated.
If you need help turning JavaScript On, click here.
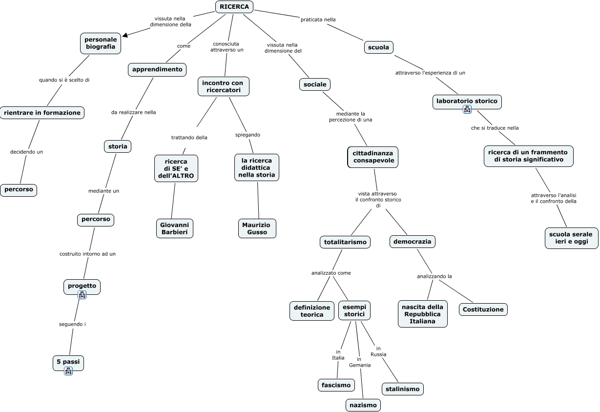
This Concept Map, created with IHMC CmapTools, has information related to: LA_STORIA_IN_CLASSE_COME_P, la ricerca didattica nella storia ???? Maurizio Gusso, cittadinanza consapevole vista attraverso il confronto storico di democrazia, cittadinanza consapevole vista attraverso il confronto storico di totalitarismo, progetto seguendo i 5 passi, esempi storici in Gemania nazismo, esempi storici in Italia fascismo, incontro con ricercatori spiegando la ricerca didattica nella storia, ricerca di SE' e dell'ALTRO ???? Giovanni Barbieri, democrazia analizzando la nascita della Repubblica Italiana, totalitarismo analizzato come esempi storici, ricerca di un frammento di storia significativo attraverso l'analisi e il confronto della scuola serale ieri e oggi, storia mediante un percorso, RICERCA praticata nella scuola, RICERCA vissuta nella dimensione della personale biografia, RICERCA conosciuta attraverso un incontro con ricercatori, percorso costruito intorno ad un progetto, totalitarismo analizzato come definizione teorica, scuola attraverso l'esperienza di un laboratorio storico, apprendimento da realizzare nella storia, personale biografia quando si è scelto di rientrare in formazione