Warning:
JavaScript is turned OFF. None of the links on this page will work until it is reactivated.
If you need help turning JavaScript On, click here.
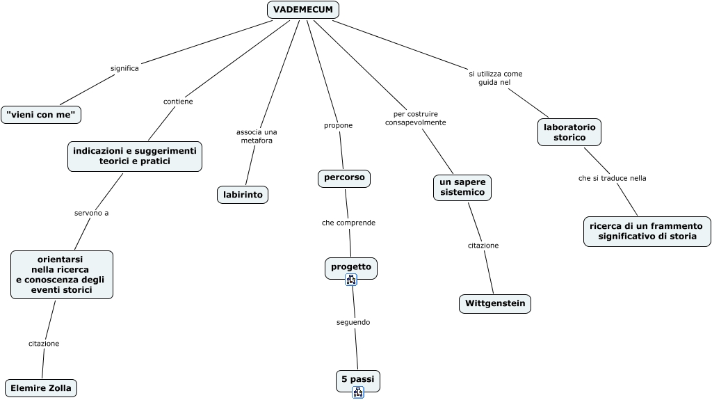
This Concept Map, created with IHMC CmapTools, has information related to: VADEMECUM_DI_STORIA, VADEMECUM associa una metafora labirinto, VADEMECUM contiene indicazioni e suggerimenti teorici e pratici, laboratorio storico che si traduce nella ricerca di un frammento significativo di storia, indicazioni e suggerimenti teorici e pratici servono a orientarsi nella ricerca e conoscenza degli eventi storici, VADEMECUM propone percorso, VADEMECUM si utilizza come guida nel laboratorio storico, orientarsi nella ricerca e conoscenza degli eventi storici citazione Elemire Zolla, VADEMECUM significa "vieni con me", progetto seguendo 5 passi, VADEMECUM per costruire consapevolmente un sapere sistemico, un sapere sistemico citazione Wittgenstein, percorso che comprende progetto