Warning:
JavaScript is turned OFF. None of the links on this page will work until it is reactivated.
If you need help turning JavaScript On, click here.
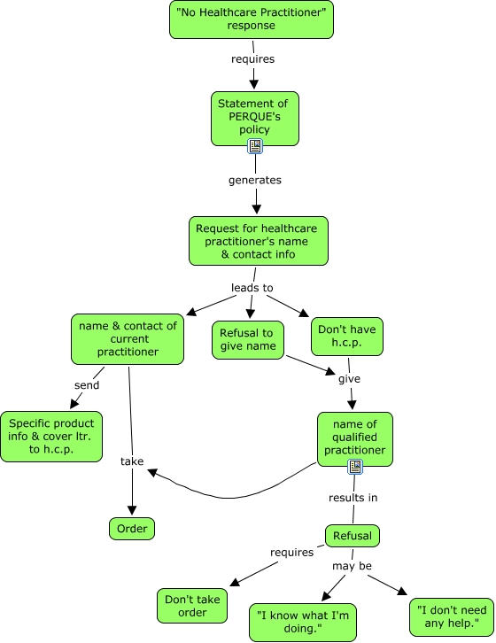
This Concept Map, created with IHMC CmapTools, has information related to: No Healthcare Practitioner, name & contact of current practitioner send Specific product info & cover ltr. to h.c.p., Request for healthcare practitioner's name & contact info leads to name & contact of current practitioner, Don't have h.c.p. give name of qualified practitioner, "No Healthcare Practitioner" response requires Statement of PERQUE's policy, Refusal requires Don't take order, name of qualified practitioner results in Refusal, name & contact of current practitioner take Order, Refusal may be "I know what I'm doing.", name of qualified practitioner take Order, Request for healthcare practitioner's name & contact info leads to Refusal to give name, Refusal to give name give name of qualified practitioner, Request for healthcare practitioner's name & contact info leads to Don't have h.c.p., Statement of PERQUE's policy generates Request for healthcare practitioner's name & contact info, Refusal may be "I don't need any help."